DTC B2271: IGN Relay Control Circuit
DTC detecting condition:
When malfunction judgment (difference occurs between output value and monitoring result) continues 3 times at one second interval (periodical check) during transition of power supply status from ACC ON → IGN SW ON (initial check) or with IGN SW ON.
Trouble symptom:
Not all functions operate at IGN ON.
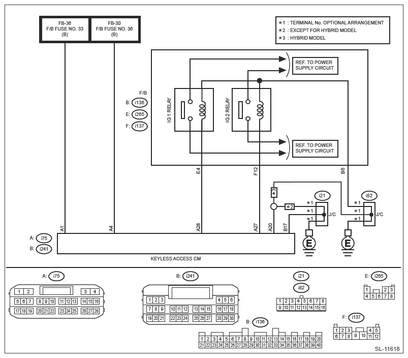
Wiring diagram:
- Keyless access with push button start system Refer to WIRING SYSTEM (IMPREZA MODEL)>KEYLESS ACCESS WITH PUSH BUTTON START SYSTEM>WIRING DIAGRAM . Refer to WIRING SYSTEM (CROSSTREK MODEL (EXCEPT FOR HEV))>KEYLESS ACCESS WITH PUSH BUTTON START SYSTEM>WIRING DIAGRAM . Refer to WIRING SYSTEM (CROSSTREK MODEL (HEV))>KEYLESS ACCESS WITH PUSH BUTTON START SYSTEM>WIRING DIAGRAM .
- DC power supply circuit Refer to WIRING SYSTEM (IMPREZA MODEL)>POWER SUPPLY CIRCUIT>WIRING DIAGRAM . Refer to WIRING SYSTEM (CROSSTREK MODEL (EXCEPT FOR HEV))>POWER SUPPLY CIRCUIT>WIRING DIAGRAM . Refer to WIRING SYSTEM (CROSSTREK MODEL (HEV))>POWER SUPPLY CIRCUIT>WIRING DIAGRAM .
- For replacement procedure of keyless access control module, refer to the "REGISTRATION INSTRUCTIONS FOR IMMOBILIZER" provided as a separate volume.
- Before performing diagnosis, refer to "CAUTION" in "General Description". Refer to KEYLESS ACCESS WITH PUSH BUTTON START (DIAGNOSTICS)>GENERAL DESCRIPTION>CAUTION .
- CHECK LAN SYSTEM.
Perform the diagnosis for LAN system. Refer to LAN SYSTEM (DIAGNOSTICS) (EXCEPT FOR HEV)>BASIC DIAGNOSTIC PROCEDURE>PROCEDURE . Refer to LAN SYSTEM (DIAGNOSTICS) (HEV)>BASIC DIAGNOSTIC PROCEDURE>PROCEDURE .
Is the check result OK?
Yes: Go to 2.
No: Perform the inspection according to the diagnosis for LAN system.
- CHECK FUSE.
Check the fuse. Refer to SECURITY AND LOCKS>RELAY AND FUSE .
Is the check result OK?
Yes: Go to 3.
No: Replace the fuse. When the replaced fuse is blown immediately, check the power supply circuit for short-circuited.
- CHECK HARNESS.
- Disconnect the keyless access control module connector.
- Using a tester, measure the voltage between the keyless access control module connector and chassis ground.
Connector & terminal
(i75) No. 1 (+) - Chassis ground (-):
(i75) No. 4 (+) - Chassis ground (-):
Is the voltage 9.5 - 16 V?
Yes: Go to 4.
No: Check the power supply circuit.
- CHECK HARNESS (OPEN CIRCUIT).
Using a tester, measure the resistance between the keyless access control module connector and chassis ground.
Connector & terminal
(i241) No. 17 - Chassis ground:
(i75) No. 20 - Chassis ground:
Is the resistance less than 1 Ω?
Yes: Go to 5.
No: Repair or replace the open circuit of harness.
- CHECK HARNESS.
- Disconnect the keyless access control module connector.
- Using a tester, measure the resistance between the keyless access control module connector and chassis ground.
Connector & terminal
(i75) No. 27 - Chassis ground:
Is the resistance 74.15 - 460.88 Ω? (At 20°C)
Yes: Go to 6.
No: Check IG relay 2. Go to 7.
- CHECK HARNESS.
- Disconnect the keyless access control module connector.
- Using a tester, measure the resistance between the keyless access control module connector and chassis ground.
Connector & terminal
(i75) No. 28 - Chassis ground:
Is the resistance 50.87 - 72.17 Ω? (At 20°C)
Yes: Go to 8.
No: Check IG relay 1. Go to 7.
- CHECK RELAY.
Perform unit inspection of IG relay 1 and IG relay 2. Refer to SECURITY AND LOCKS>RELAY AND FUSE>INSPECTION>CHECK RELAY .
Is the check result OK?
Yes: Go to 8.
No: Replace the relay. Refer to SECURITY AND LOCKS>RELAY AND FUSE .
- CHECK KEYLESS ACCESS control module.
- Connect the keyless access control module connector.
- Using a tester, measure the voltage between the keyless access control module connector and chassis ground.
Connector & terminal
(i75) No. 27 (+) - Chassis ground (-):
(i75) No. 28 (+) - Chassis ground (-):
Does the voltage change as 1 V or less → 9.5 - 16 V according to the operation of ACC → IGN ON?
Yes: Even if DTC is displayed, the circuit has returned to a normal condition at this time.
Reproduce the failure, and then perform the diagnosis again.
NOTE: In this case, temporary poor contact of connector, temporary open or short circuit of harness may be the cause.No: Replace the keyless access control module. Refer to SECURITY AND LOCKS>KEYLESS ACCESS control module .