LEMON Manuals: Even more car manuals for everyone
Home >> Subaru >> 2019 >> Crosstrek Base, Standard Trans >> Repair and Diagnosis >> External Pages >> Different car >> Section 75 (OEM Wiring Diagrams W/ Connector End Views & Fuse/Relay Locations (IMPREZA Model)) >> Keyless Access With Push Button Start System >> Wiring Diagram

Keyless Access With Push Button Start System: Wiring Diagram

WARNING: This page is about a different car, the 2019 Subaru Impreza. However, it is still accessible from the selected car via links, so may be relevant.
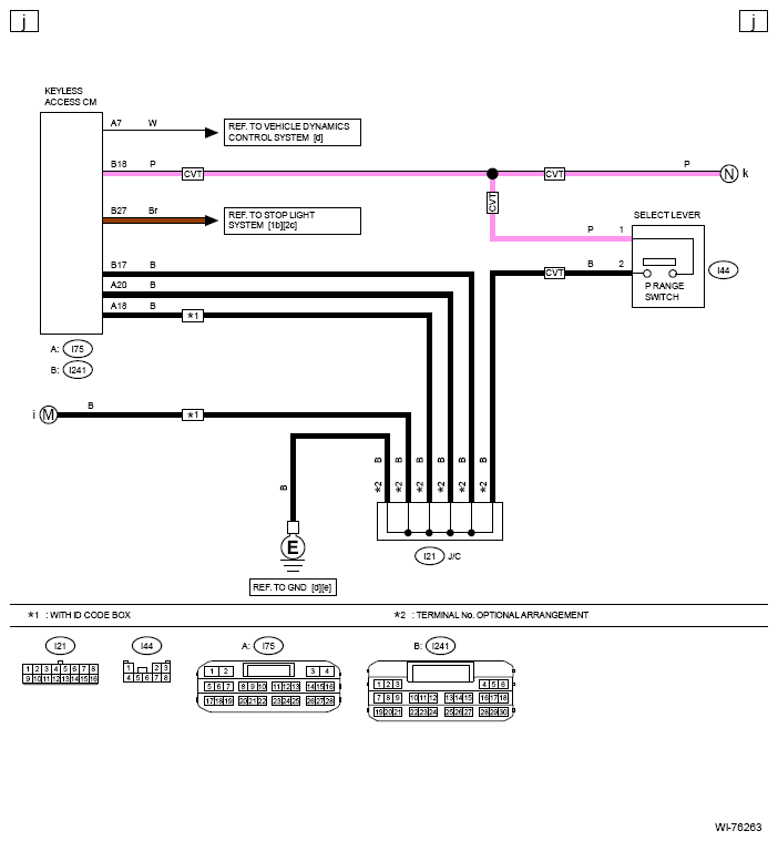
G13235987Courtesy of SUBARU OF AMERICA, INC.
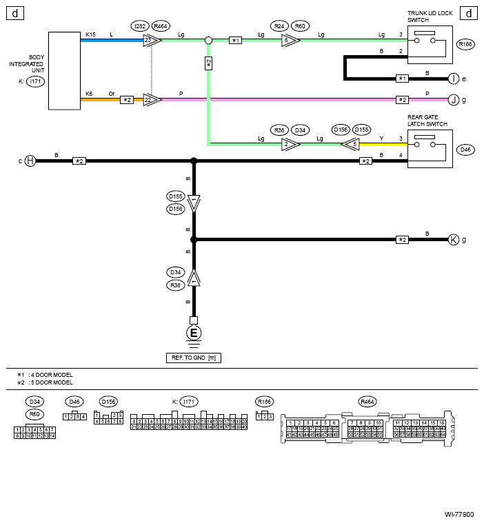
G13235988Courtesy of SUBARU OF AMERICA, INC.
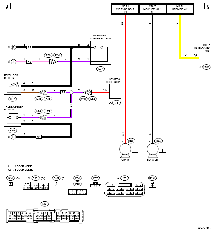
G13235989Courtesy of SUBARU OF AMERICA, INC.
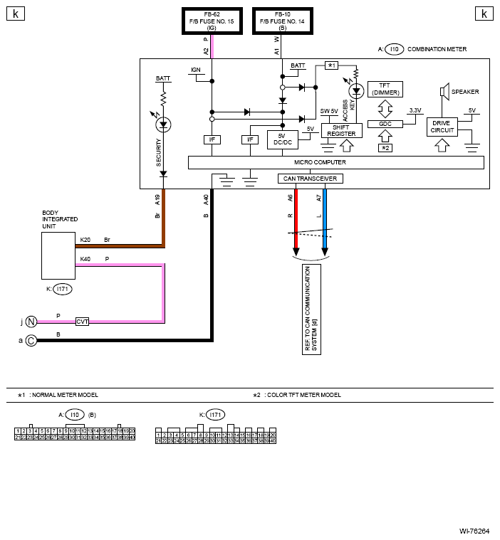
G13235990Courtesy of SUBARU OF AMERICA, INC.
G13235991Courtesy of SUBARU OF AMERICA, INC.
G13235992Courtesy of SUBARU OF AMERICA, INC.
G13235993Courtesy of SUBARU OF AMERICA, INC.
G13235994Courtesy of SUBARU OF AMERICA, INC.
G13235995Courtesy of SUBARU OF AMERICA, INC.
G13235996Courtesy of SUBARU OF AMERICA, INC.
G13235997Courtesy of SUBARU OF AMERICA, INC.