LEMON Manuals: Even more car manuals for everyone
Home >> Toyota >> 2004 >> Matrix Base, FWD, Automatic >> Repair and Diagnosis >> External Pages >> Different car >> Section 137 (Engine Control System Self Diagnostics (2UZ-FE)) >> Diagnostic Tests >> DTC P0617: Starter Relay Circuit High Input >> Diagnosis & Repair

Diagnosis & Repair

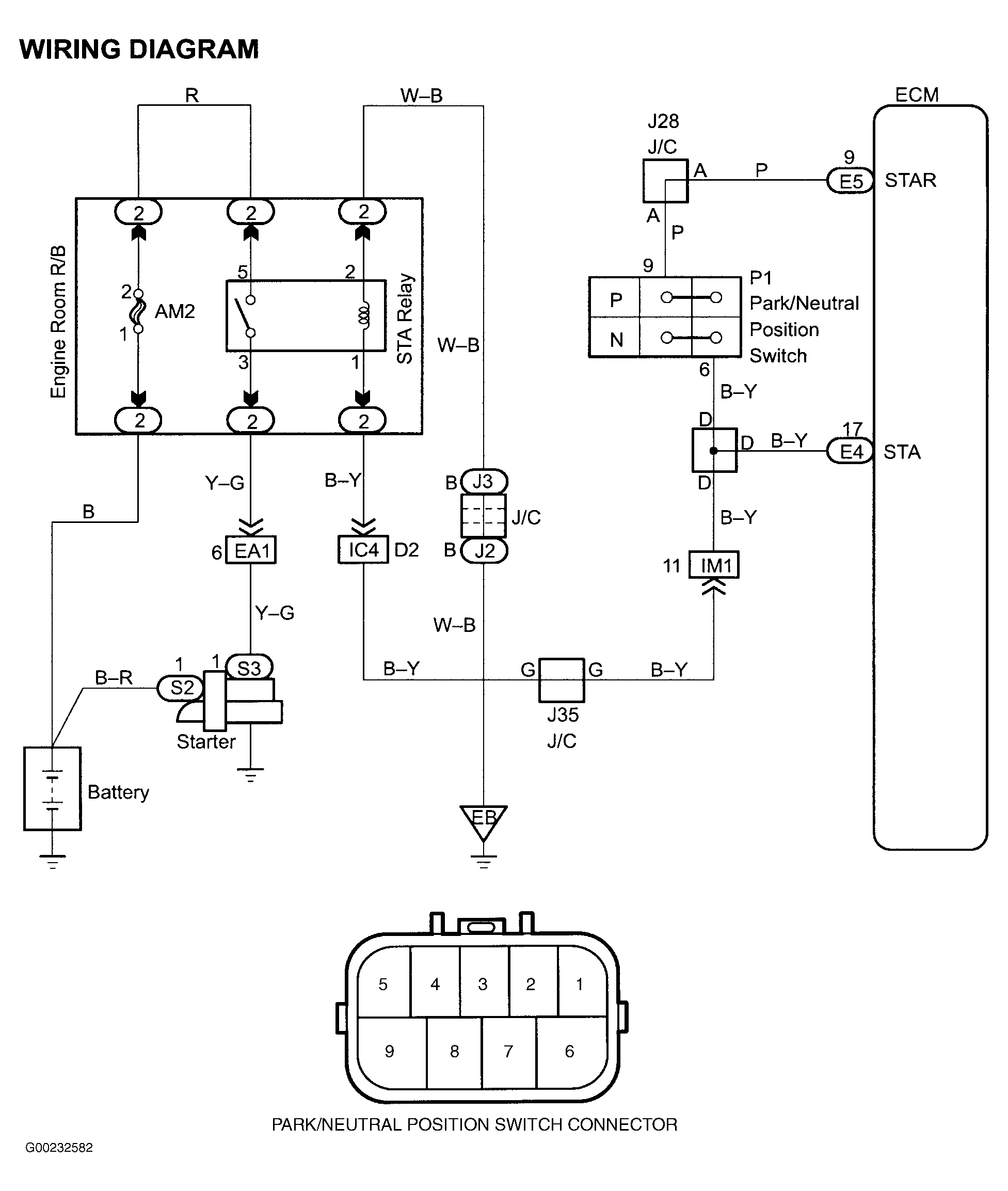
WARNING: This page is about a different car, the 2003 Toyota 4Runner. However, it is still accessible from the selected car via links, so may be relevant.
  1. Connect Toyota hand-held tester or enhanced OBD II scan tool to Data Link Connector (DLC3) at driver's side of instrument panel. See Figure. If Toyota hand-held tester or enhanced OBD II scan tool is not available, go to step  3.
  2. Turn ignition on and then turn hand-held tester on. With Toyota hand-held tester or enhanced OBD II scan tool, select the item STARTER SIGNAL in the DATA LIST and read its value displayed on the hand-held tester. With ignition switch ON, STARTER SIGNAL should indicate OFF, and with ignition in START position STARTER SIGNAL should indicate ON. If readings are as specified, check for intermittent problem. System is Ok at this time. Check harness wires, connectors and terminals for damage and repair or replace as necessary. If readings are not as specified, go to step  4.
  3. Remove glove box for access to ECM with electrical connectors still installed on ECM. See Figure. Backprobing, measure voltage between ECM 32-pin connector E6 terminal No. 1 (-) and ECM 34-pin connector E4 terminal No. 17 (+) (Black/Yellow wire) with ignition on and while cranking. See Figure. This is the STA terminal on ECM. The STA voltage should be below 0.5 volts when ignition switch is ON position and 9-14 volts when ignition switch is in START position. If STA voltage is not as specified, go to next step. If STA voltage is as specified, problem is intermittent. Check for defective connections or intermittent problem in wiring harness between park neutral position switch and ECM, and for intermittent problem with park neutral switch.
  4. Disconnect the park/neutral position switch 9-pin connector located rear of engine room and on top of transmission. See Fig 1. Check continuity between each terminal when the shift lever is moved to each range. See CONTINUITY CHECK - PARK/NEUTRAL POSITION SWITCH  for terminal selections. If continuity is as specified, check for cranking holding function circuit. See CRANKING HOLDING FUNCTION CIRCUIT . If continuity is not as specified, replace park/neutral position switch. Then, check for cranking holding function circuit. See CRANKING HOLDING FUNCTION CIRCUIT .
    CONTINUITY CHECK - PARK/NEUTRAL POSITION SWITCH

    Shift Range Terminal No. & Between All (Except No.) Specification Condition
    P 1 (Except 3)
    6 (Except 9)
    No Continuity
    R 2 (Except 3) No Continuity
    N 3 (Except 5)
    6 (Except 9)
    No Continuity
    D, 4 3 (Except 7) No Continuity
    3 3 (Except 4) No Continuity
    2, L 3 (Except 8) No Continuity
Fig 1: Identifying PNP Switch Connector Terminals & Starter Relay Circuit Diagram
G00232582Courtesy of © TOYOTA, LICENSE AGREEMENT TMS1002