LEMON Manuals: Even more car manuals for everyone
Home >> Toyota >> 2003 >> Matrix Base, FWD, Standard >> Repair and Diagnosis >> Engine Performance >> System >> Engine Controls - System & Component Testing - 4-Cylinder >> Computerized Engine Controls >> Starter Motor Signal Circuit >> Celica

Starter Motor Signal Circuit: Celica

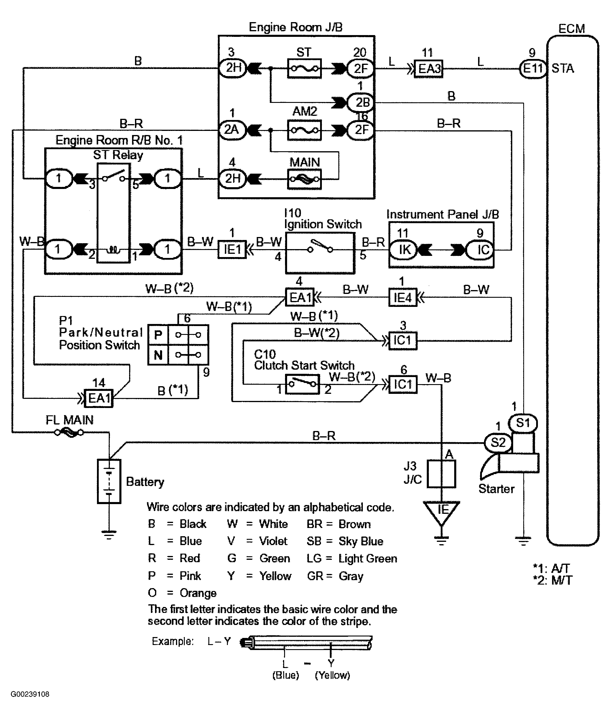
For starter signal circuit inspection and wiring diagram, see Fig 1-Fig 7 . Before replacing ECM, check ECM connectors and ground circuits. See ENGINE CONTROL MODULE POWER & GROUND CIRCUITS .

Fig 1: Starter Motor Signal Wiring Diagram (Celica)
G00239108Courtesy of © TOYOTA, LICENSE AGREEMENT TMS1002
Fig 2: Starter Motor Signal Circuit Inspection Using Toyota Hand-Held Tester - Steps 1-2 (Celica)
G00239109Courtesy of © TOYOTA, LICENSE AGREEMENT TMS1002
Fig 3: Starter Motor Signal Circuit Inspection Using Toyota Hand-Held Tester - Steps 3-4 (Celica)
G00239110Courtesy of © TOYOTA, LICENSE AGREEMENT TMS1002
Fig 4: Starter Motor Signal Circuit Inspection Using Toyota Hand-Held Tester - Steps 5-6 (Celica)
G00239111Courtesy of © TOYOTA, LICENSE AGREEMENT TMS1002
Fig 5: Starter Motor Signal Circuit Inspection Using OBD II Scan Tool - Steps 1-3 (Celica)
G00239112Courtesy of © TOYOTA, LICENSE AGREEMENT TMS1002
Fig 6: Starter Motor Signal Circuit Inspection Using OBD II Scan Tool - Steps 4-6 (Celica)
G00239113Courtesy of © TOYOTA, LICENSE AGREEMENT TMS1002
Fig 7: Locating Data Link Connector No. 3 (Celica)
G99B52820Courtesy of © TOYOTA, LICENSE AGREEMENT TMS1002