LEMON Manuals: Even more car manuals for everyone
Home >> Mitsubishi >> 2010 >> Lancer Evolution SE >> Repair and Diagnosis >> External Pages >> Different variant/trim >> Section 67 (Wireless Control Module (WCM) - Lancer Evolution) >> On-Vehicle Service >> Id Codes Registration Procedure >> Registration Using Scan Tool MB991958 (M.U.T.-III Sub Assembly) >> Key Supply Unit List For Other Than Individual Key

Key Supply Unit List For Other Than Individual Key

WARNING: This page is about a different variant/trim than selected.
KEY SUPPLY UNIT LIST

Full service key set <Vehicles with keyless entry system> Full service key set <Vehicles without keyless entry system> Handle lock service key set (A:Without transmitter, B:With transmitter)
G05384412Courtesy of MITSUBISHI MOTOR SALES OF AMERICA.
G05384413Courtesy of MITSUBISHI MOTOR SALES OF AMERICA.
G05384414Courtesy of MITSUBISHI MOTOR SALES OF AMERICA.
KEY SET REFERENCE

Door service key set (LH), Door service key set (RH) <Vehicles without keyless entry system>
NOTE: Key (It can only be used for locking and unlocking, and it cannot start the engine.)
Trunk lid service key set <Vehicles without keyless entry system>
NOTE: Key (It can only be used for locking and unlocking, and it cannot start the engine.)
G05384249Courtesy of MITSUBISHI MOTOR SALES OF AMERICA.
G05384416Courtesy of MITSUBISHI MOTOR SALES OF AMERICA.
NOTE:
  • When re-registering the key (key ID and keyless ID), all the keys (key ID and keyless ID) registered before must be re-registered because all of them will be erased.
  • After registering the keys, make sure that the engine is started normally with all of the keys registered.

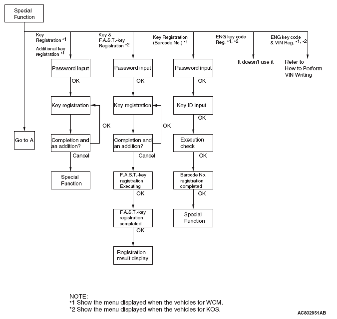
Screen flow of scan tool MB991958 (M.U.T.-III sub assembly)

Fig 1: Scan Tool Flow Chart (1 Of 2)
G05901226Courtesy of MITSUBISHI MOTOR SALES OF AMERICA.
Fig 2: Scan Tool Flow Chart (2 Of 2)
G05395333Courtesy of MITSUBISHI MOTOR SALES OF AMERICA.
CAUTION: To prevent damage to scan tool MB991958, always turn the ignition switch to the "LOCK" (OFF) position before connecting or disconnecting scan tool MB991958.

Connect the scan tool to the 16-pin data link connector as follows.

NOTE: For details on how to use the scan tool, refer to the M.U.T.-III User's Manual.
  1. Start the scan tool MB991958 system on the personal computer and turn the ignition switch to the "ON" position.
    Fig 3: Connecting Special Tool To Data Link Connector
    G05373979Courtesy of MITSUBISHI MOTOR SALES OF AMERICA.
  2. Select "F.A.S.T./IMMO/Keyless/TPMS" button from the "System Select" screen. Then, select the applicable option code item and push the OK button.
  3. Select "Special Function" on the next screen.
    Fig 4: Screen Display - System Select
    G05373980Courtesy of MITSUBISHI MOTOR SALES OF AMERICA.
  4. Select the button of the operation to be performed from the "Special Function" screen.
    • "Tire Pressure Sensor ID Registration": When the TPMS transmitter is replaced and/or the WCM is replaced.
    • "Tire Pressure Sensor Check": When the tire pressure sensor data is checked.
    • "Tire Pressure Sensor ID Check": When the tire pressure sensor ID is checked.
    • "Key Registration": When the ignition key is replaced or added as a single unit and/or the WCM replaced.
    • "Key Registration (Barcode No.)": When the ignition key is replaced by the full service key set. The handle lock service key set is replaced by the piece.
      Fig 5: Screen Display - Tire Pressure Sensor Id Registration
      G05901769Courtesy of MITSUBISHI MOTOR SALES OF AMERICA.
    • "Keyless ID Reg.": When the ignition key is replaced or added as a single unit and the immobi and keyless key assembly.
    • "ENG Key Code Reg.": It doesn't use it.
    • "ENG Key Code & VIN Reg.": When the engine control module is replaced.
    • "Additional key registration": When the ignition key is added as a single unit.
      NOTE: For "ENG Key Code & VIN Reg," refer to PRECAUTIONS BEFORE SERVICE .
  5. After operation check, turn the ignition switch to the "LOCK" (OFF) position.
  6. Remove the scan tool MB991958.