LEMON Manuals: Even more car manuals for everyone
Home >> Jeep >> 2013 >> Compass Limited, AWD, Trans Mfr CD CVT2 >> Repair and Diagnosis >> External Pages >> Different car >> Section 47 (Can Communication System - Non-DTC Diagnostics) >> Diagnosis and Testing >> No Response From PDM (Passenger Door Module) >> Notes

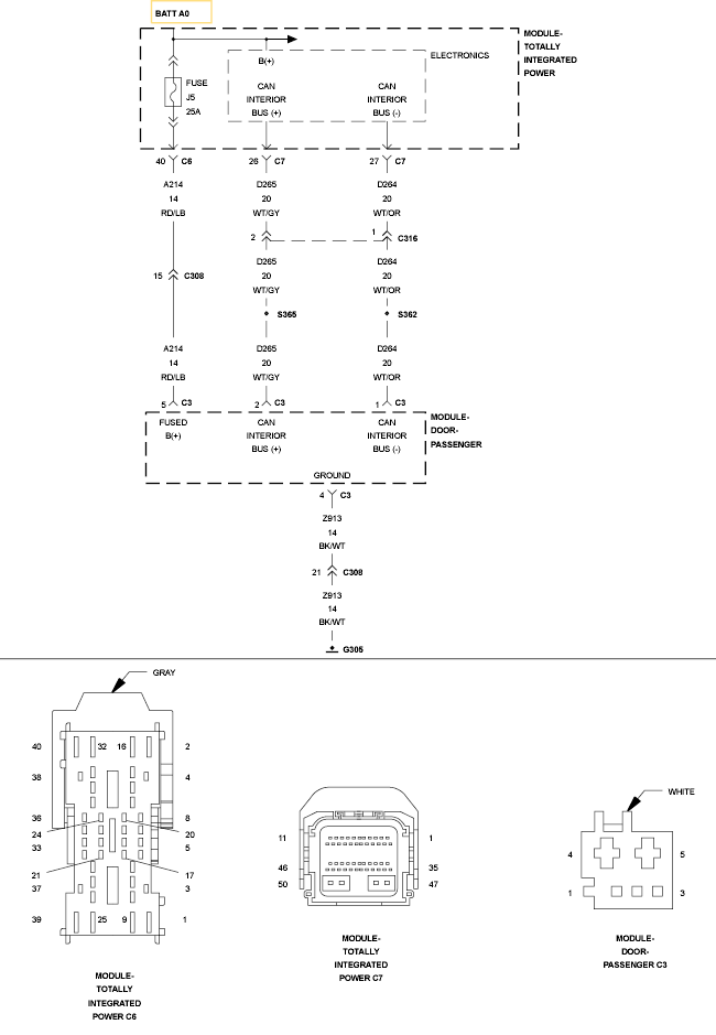
No Response From PDM (Passenger Door Module): Notes

WARNING: This page is about a different car, the 2009 Jeep Liberty. However, it is still accessible from the selected car via links, so may be relevant.
Fig 1: PDM (PASSENGER DOOR MODULE) CIRCUIT SCHEMATIC
GC0102394Courtesy of CHRYSLER LLC

For complete wiring diagrams refer to SYSTEM WIRING DIAGRAMS .

Possible Causes 
(A214) FUSED B (+) CIRCUIT OPEN OR SHORTED
(Z913) GROUND CIRCUIT OPEN
(D264) AND (D265) CAN INTERIOR BUS (125K) CIRCUITS OPEN
PASSENGER DOOR MODULE