LEMON Manuals: Even more car manuals for everyone
Home >> Volvo >> 2012 >> C70 >> Repair and Diagnosis >> Engine Performance >> System >> Electronics - Design And Function - 4 Of 4 >> The Controller Area Network (Can) (2006-2013) >> Construction Of The Network >> Resistance Measurement In High-Speed Net HS Can, Example

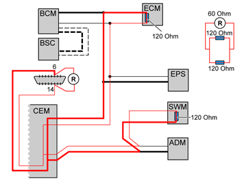
Resistance Measurement In High-Speed Net HS Can, Example

Fig 1: Identifying ECM Wiring System
GLL169902Courtesy of VOLVO CARS CORPORATION