LEMON Manuals: Even more car manuals for everyone
Home >> Volvo >> 2009 >> S60 Base, AWD >> Repair and Diagnosis >> Accessories & Equipment >> Accessories Control Systems >> Control Modules - Design And Function - 1 Of 4 >> Active On Demand Coupling (2002) >> System Overview >> Coupling Unit And Control Module (Differential Electronic Module)

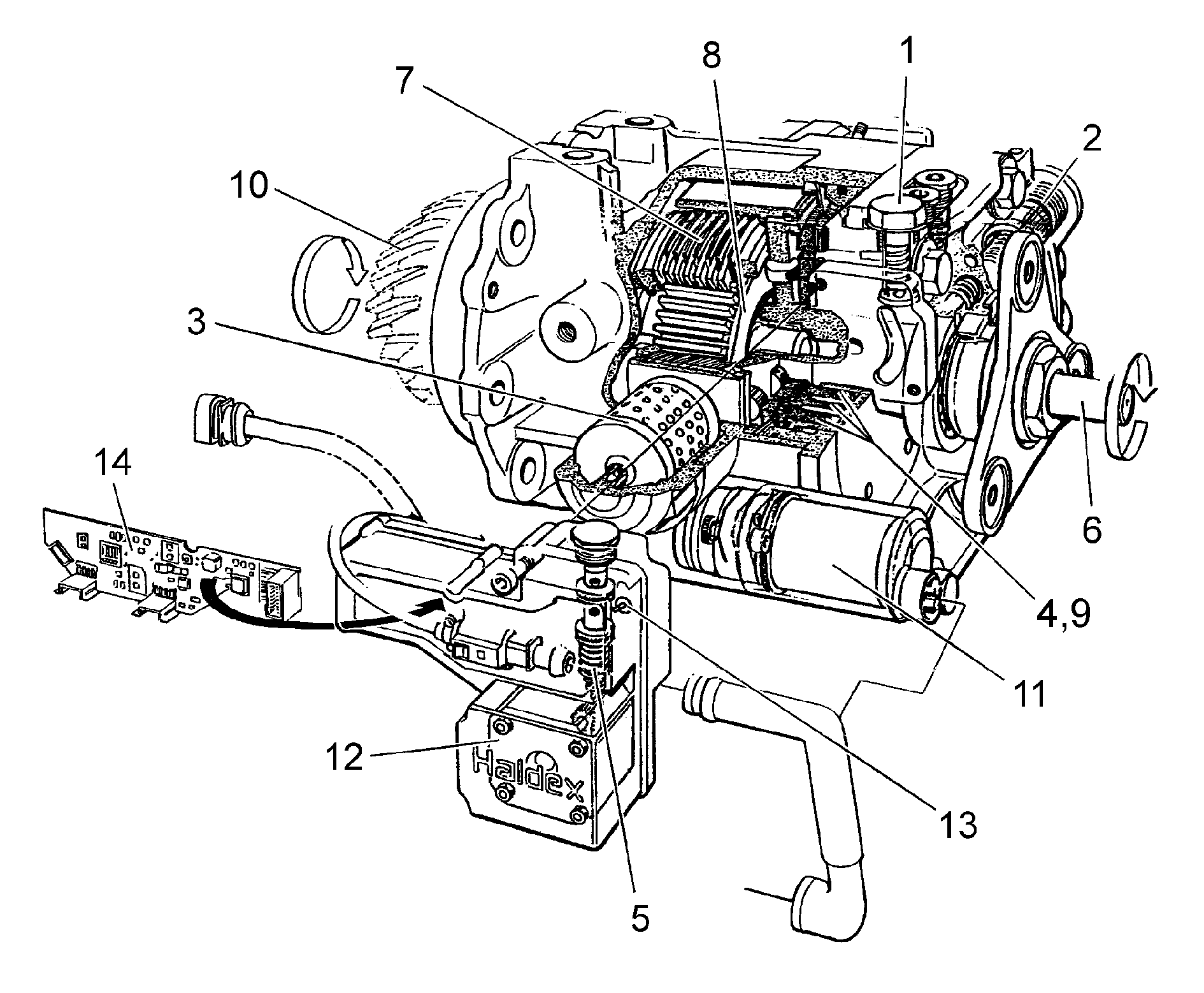
Coupling Unit And Control Module (Differential Electronic Module)

Fig 1: Identifying Coupling Unit And Control Module Components
GLL109658Courtesy of VOLVO CARS OF NORTH AMERICA.

The hydraulic component consists of 1-5, the mechanical component consists of 6-10 and the electronic component consists of 11-14.

  1. Pressure valves
  2. Accumulator
  3. Oil filter
  4. Annular pistons
  5. Control valves
  6. Input shaft
  7. Inner and outer wet plates
  8. Sinusoidal cam disc
  9. Rollers with annular pistons
  10. Output shaft
  11. Electric oil pump
  12. Stepper motor for the control valve
  13. Temperature sensor
  14. Control module for all wheel drive (differential electronic module)

The differential electronic module is integrated with the coupling unit.

The differential electronic module communicates with other control modules via CAN.

The control module has no internal diagnostics.