LEMON Manuals: Even more car manuals for everyone
Home >> Volvo >> 2008 >> XC70 >> Repair and Diagnosis >> Engine Performance >> Engine Control Systems >> Electrical Modules And Components - Design And Function - 5 Of 5 >> The Controller Area Network (Can) >> Construction Of The Network >> Resistance Measurement In High-Speed Net HS Can (High Speed), Example

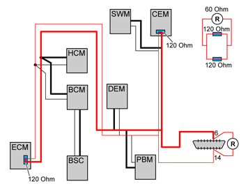
Resistance Measurement In High-Speed Net HS Can (High Speed), Example

Fig 1: Identifying Resistance Measurement In High-Speed Net HS-CAN (High Speed)
GLL169885Courtesy of VOLVO CARS CORPORATION