LEMON Manuals: Even more car manuals for everyone
Home >> VinFast >> 2023 >> VF9 Plus >> Repair and Diagnosis >> Body & Frame >> Towing Systems >> Modules >> Description And Function >> Power And Driving Mode Description And Function

Power And Driving Mode Description And Function

The transmission mode selector is located on the driver s side or the center console.

The vehicle has three driving modes: ECO, NORMAL and SPORT, which change the vehicle's throttle response and power delivery according to the driver's preference or road conditions.

Power and Driving Mode Components: 

G16025094Courtesy of VINFAST, LLC

Technical Description: 

The speed of the vehicle is determined by the speed of the electric motor.

There are 3 drive modes, Normal, ECO and Sport, which are selected by pressing the MODE button.

The gear is selected by pushing the corresponding button on the E-shifter module.

G16025095Courtesy of VINFAST, LLC

Transmission positions

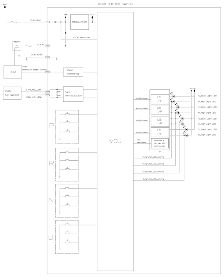
Circuit diagram:

G16025096Courtesy of VINFAST, LLC

Engaging the transmission position

Selecting driving mode

G16025097Courtesy of VINFAST, LLC
  1. To select the driving mode menu, press the button on the left-hand border of the touchscreen to open the driving mode app.
  2. The driving mode is shown in the top line above the drive/velocity display.
  3. VF 9 has 3 driving modes which are selected via the MDU touchscreen:
    • Normal
    • ECO
    • Sport

Eco driving mode: Slowest throttle response and low energy consumption.

G16025098Courtesy of VINFAST, LLC

Comfort driving mode: Medium throttle response and medium energy consumption

G16025099Courtesy of VINFAST, LLC

Sport driving mode: Quick throttle response and high energy consumption

G16025100Courtesy of VINFAST, LLC

Vehicle control unit (VCU) - range prediction