Power And Drive Mode Description And Function
The transmission mode selector is located on the driver's side of the center console.
The vehicle has three driving modes: ECO, NORMAL and SPORT which change the vehicle's throttle response and power delivery according to the driver's preference or road conditions.
Power and Drive Mode Components:
0.
Technical Description:
The speed of the vehicle is determined by the speed of the electric motor.
There are 3 drive modes, Normal, ECO and Sport, which are selected by pressing the MODE button.
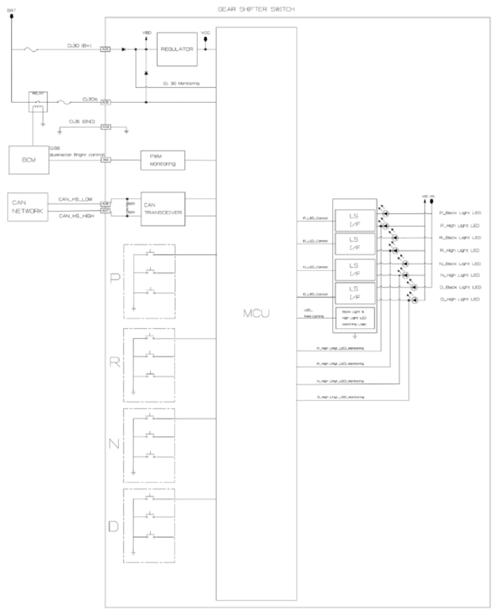
The gear is selected by pushing the corresponding button on the E-shifter module.
Transmission positions
- D is Drive: Position for normal vehicle operation. All forward gears are available.
- N is Neutral: Use in automatic car washes, for example. The vehicle can roll. When the ignition is switched off, position P is engaged automatically.
- R is Reverse: Select only when the vehicle is stationary.
- P Park: The drive wheels are blocked.
Only select Park when the vehicle is stationary, as this engages a mechanical lock (PAWL) within the front transmission. See powertrain section for more information.
The park brake is automatically released when the driver presses the brake pedal and selects drive mode (D).
- The VF 8 has a transmission with a fixed gear ratio.
- The speed of the vehicle is determined by the speed of the electric motor.
Circuit diagram
Engaging the transmission position
- Transmission position P can only be disengaged if the engine is running and the brake pedal is pressed.
- When the vehicle is stationary, press on the brake pedal before shifting out of P or N, otherwise the shift command will not be executed: shift lock.
- Depress the brake until you start driving. To prevent the vehicle from creeping after you, select a driving position, and maintain pressure on the brake pedal until you are ready to start.
- Briefly push the selector lever in the desired direction.
Selecting drive mode
- To select the drive mode menu, press the button on the left border on the touchscreen to open the driving mode app.
- The drive mode is shown in the top line above the drive/velocity display.
- VF 8 has 3 drive modes which are selected via the MDU touchscreen:
- Normal
- ECO
- Sport
Eco driving mode: Slowest throttle response and low energy consumption.
Comfort driving mode: Medium throttle response and medium energy consumption
Sport driving mode: Quick throttle response and high energy consumption
Vehicle control unit (VCU) - range prediction
- Drive mode (ECO, Normal...) dependent update of remaining distance.
- Improvement of result by efficiency calculation.
- Extend number of possible drive modes to support recuperation levels.