LEMON Manuals: Even more car manuals for everyone
Home >> VinFast >> 2023 >> VF8 Plus >> Repair and Diagnosis (Single Page) >> Accessories & Equipment >> Drivers Assistance Systems - ADAS >> Driver Assistance Systems >> Description And Function >> Emergency Collision Avoidance System Description And Function >> Components

Emergency Collision Avoidance System Description And Function: Components

Fig 1: ADAS System Components Location
G15971350Courtesy of VINFAST, LLC

Technical Description: 

Advanced Automatic Emergency Brake (AAEB) 

The advanced automatic emergency brake (AAEB) is a driver assistance system which avoids accidents or reduces the severity of an accident. It avoids possible collisions with objects ahead - motorized vehicles and unprotected road users such as pedestrians, cyclists, motorcyclists - by intervening in the vehicle handling. AAEB is switched on when you activate the vehicle. You can deactivate the AAEB via the multimedia display unit (MDU).

If the system is deactivated, the following display appears:

G15971351Courtesy of VINFAST, LLC

The AAEB uses the information from the front radar and front cameras, and also the information about the driver's own speed in real time. Any objects detected within the vehicle's predicted path of travel are evaluated to assess whether there is the potential risk of a collision. If, on the basis of the parameters recorded, a collision is possible, the system calculates the time to collision and initiates the appropriate measures according to the danger level.

At Level 1, the system issues a warning in the multimedia display unit (MDU), and a warning message in the head-up display:

G15971352Courtesy of VINFAST, LLC

If the driver fails to respond to the warning message, a short pre-fill braking is performed at Level 2, to bring the brake pads into slight contact with the brake discs and then allow a faster response for automatic emergency braking. The system also reduces drive torque and decelerates the vehicle.

If the driver has still not reacted, at level 3, the system performs an emergency stop and brings the vehicle to a halt.

When the AAEB has performed emergency stop, the system displays the following information:

G15971353Courtesy of VINFAST, LLC

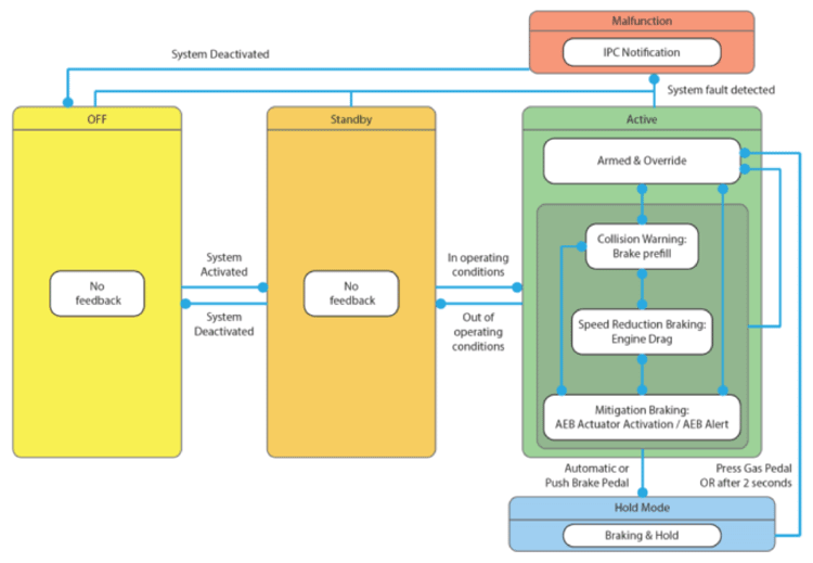
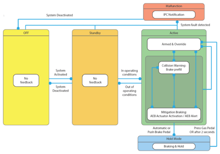
System architecture of the AAEB 

G15971354Courtesy of VINFAST, LLC

User Information AAEB 

G15971355Courtesy of VINFAST, LLC

Rear Automatic Emergency Brake (RAEB) 

The rear automatic emergency brake (RAEB) is a driver assistance system which avoids possible collisions with objects to the rear - motorized vehicles and unprotected road users such as pedestrians, cyclists, motorcyclists - by intervening in the vehicle handling.

The RAEB uses the information from the rear ultrasonic sensors, the image from the rear view camera, and also the information about the driver's own speed in real time.

As with the AAEB, the system first warns the driver of the possibility of a collision by means of messages in the multimedia display unit (MDU) and the head-up display. If the driver fails to respond, the system performs an emergency stop and brings the vehicle to a halt.

RAEB is switched on when you activate the vehicle. You can deactivate the RAEB via the multimedia display unit (MDU).

Example of Schematic Diagram RAEB: 

System architecture of the RAEB 

G15971356Courtesy of VINFAST, LLC

Systematics user information RAEB 

G15971357Courtesy of VINFAST, LLC

Operation: (Use Cases) 

Activating/Deactivating the AAEB/RAEB system 

  1. Select the app "Drive Aids" (1) in the HMI's home screen.
    G15971358Courtesy of VINFAST, LLC
  2. Select the menu item "Collision Avoidance" (2).
    G15971359Courtesy of VINFAST, LLC
  3. Slide the "Forward Collision Warning" selection switch to the "On" position (3).
  4. Slide the "Automatic Emergency Braking" selection switch to the "On" position (4).

To deactivate, slide both selection switches into the "Off" position.