LEMON Manuals: Even more car manuals for everyone
Home >> Toyota >> 2017 >> Prius Prime Advanced >> Repair and Diagnosis >> Engine Performance >> System >> Engine Control System - System & Circuit Tests >> SFI System >> Fuel Pump Control Circuit [07/2020 - ] >> Wiring Diagram

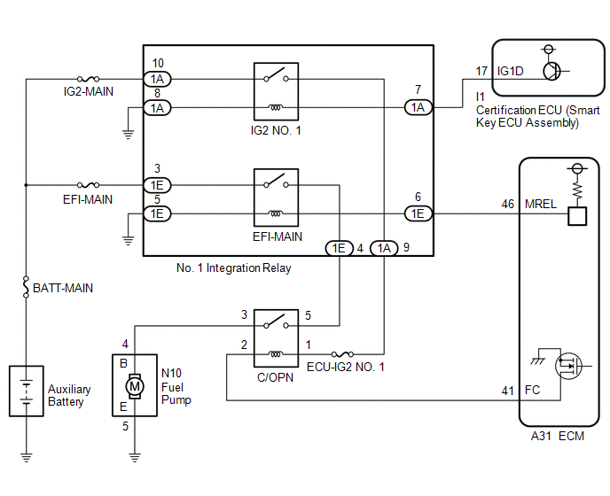
Fuel Pump Control Circuit [07/2020 - ]: Wiring Diagram

GTY982598Courtesy of © TOYOTA, LICENSE AGREEMENT TMS1002