LEMON Manuals: Even more car manuals for everyone
Home >> Toyota >> 2017 >> Prius Prime Advanced >> Repair and Diagnosis >> Engine Performance >> System >> Engine Control System - System & Circuit Tests >> SFI System >> ECM Power Source Circuit [09/2016 - 07/2020] >> Wiring Diagram

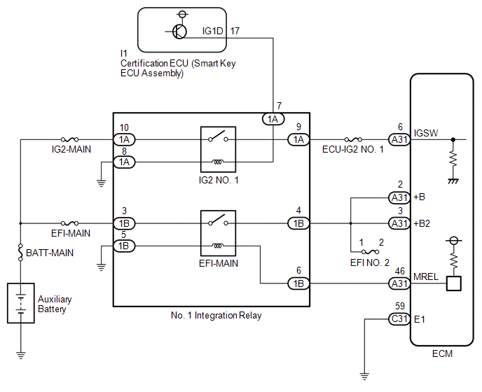
ECM Power Source Circuit [09/2016 - 07/2020]: Wiring Diagram

GTY725849Courtesy of © TOYOTA, LICENSE AGREEMENT TMS1002