LEMON Manuals: Even more car manuals for everyone
Home >> Toyota >> 2017 >> 86 Base, Automatic Trans >> Repair and Diagnosis >> Engine Performance >> System >> Engine Control System - Circuit Tests >> SFI System >> Fuel Injector Circuit [06/2016 - ] >> Wiring Diagram

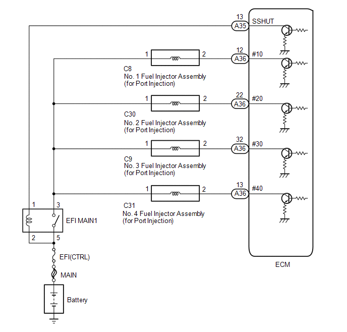
Fuel Injector Circuit [06/2016 - ]: Wiring Diagram

GTY710453Courtesy of © TOYOTA, LICENSE AGREEMENT TMS1002