LEMON Manuals: Even more car manuals for everyone
Home >> Toyota >> 2014 >> Corolla LE Eco Plus >> Repair and Diagnosis >> External Pages >> Different variant/trim >> Section 10 (Engine Control System (2ZR-FE) - Diagnostics - Circuit Tests (Model Code: ZRE172)) >> SFI System >> Circuit Tests >> ECM Power Source Circuit [08/2013 - ] >> Wiring Diagram

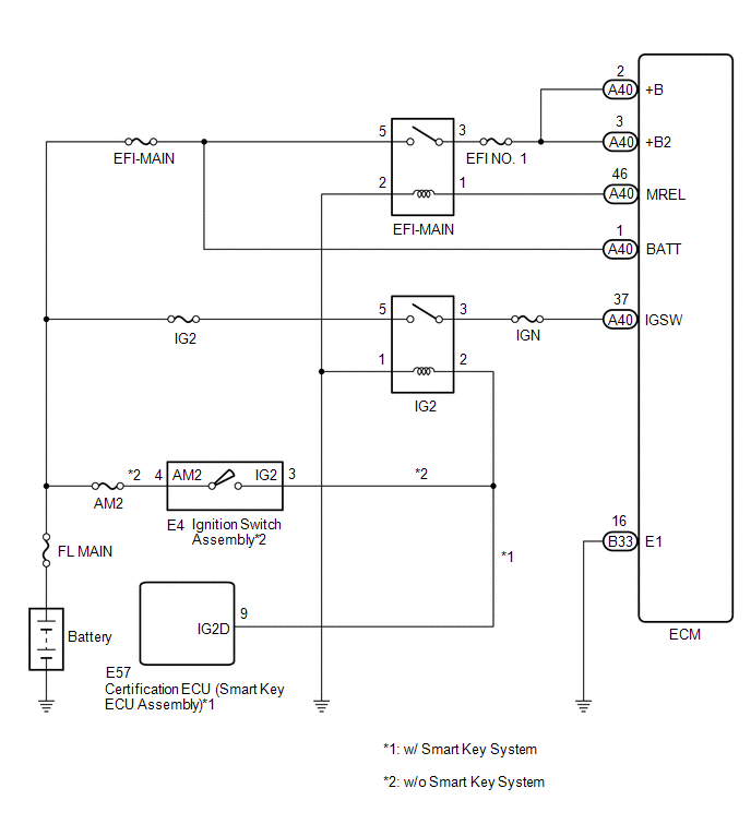
ECM Power Source Circuit [08/2013 - ]: Wiring Diagram

WARNING: This page is about a different variant/trim than selected.
GTY443187Courtesy of © TOYOTA, LICENSE AGREEMENT TMS1002