LEMON Manuals: Even more car manuals for everyone
Home >> Toyota >> 2013 >> Prius Two >> Repair and Diagnosis >> External Pages >> Different variant/trim >> Section 141 (OEM System Circuits (Plug-In)) >> Safety Connect >> Notes

Safety Connect: Notes

WARNING: This page is about a different variant/trim than selected.
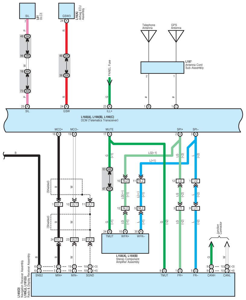
Fig 1: Safety Connect System Wiring Diagram (1 Of 4)
G09100380Courtesy of © TOYOTA, LICENSE AGREEMENT TMS1002
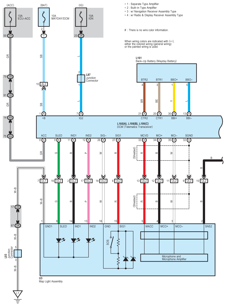
Fig 2: Safety Connect System Wiring Diagram (2 Of 4)
G09100381Courtesy of © TOYOTA, LICENSE AGREEMENT TMS1002
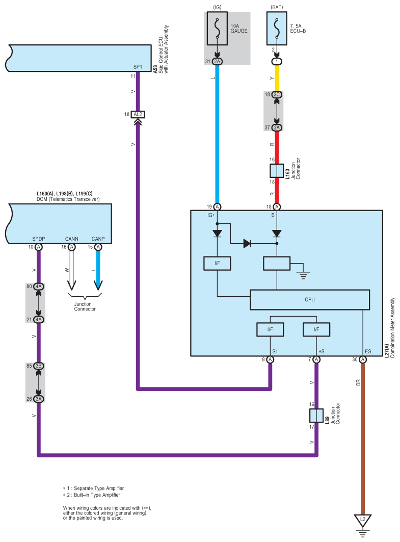
Fig 3: Safety Connect System Wiring Diagram (3 Of 4)
G09100382Courtesy of © TOYOTA, LICENSE AGREEMENT TMS1002
Fig 4: Safety Connect System Wiring Diagram (4 Of 4)
G09100383Courtesy of © TOYOTA, LICENSE AGREEMENT TMS1002