LEMON Manuals: Even more car manuals for everyone
Home >> Toyota >> 2013 >> Prius Two >> Repair and Diagnosis >> External Pages >> Different variant/trim >> Section 141 (OEM System Circuits (Plug-In)) >> Interior Light >> : Ground Points

: Ground Points

WARNING: This page is about a different variant/trim than selected.
Code See Ground Points Location
L1 : LOCATION OF CONNECTOR JOINING WIRE HARNESS AND WIRE HARNESS Instrument Panel Reinforcement
L3
R1 : LOCATION OF CONNECTOR JOINING WIRE HARNESS AND WIRE HARNESS Quarter Panel LH
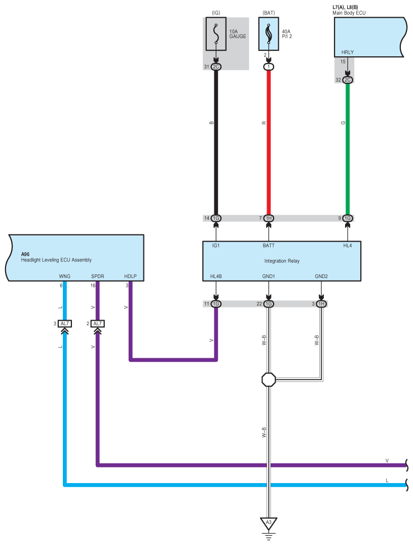
Fig 1: Headlight Beam Level Control Wiring Diagram (1 Of 5)
G09100271Courtesy of © TOYOTA, LICENSE AGREEMENT TMS1002
Fig 2: Headlight Beam Level Control Wiring Diagram (2 Of 5)
G09100272Courtesy of © TOYOTA, LICENSE AGREEMENT TMS1002
Fig 3: Headlight Beam Level Control Wiring Diagram (3 Of 5)
G09100273Courtesy of © TOYOTA, LICENSE AGREEMENT TMS1002
Fig 4: Headlight Beam Level Control Wiring Diagram (4 Of 5)
G09100274Courtesy of © TOYOTA, LICENSE AGREEMENT TMS1002
Fig 5: Headlight Beam Level Control Wiring Diagram (5 Of 5)
G09100275Courtesy of © TOYOTA, LICENSE AGREEMENT TMS1002


Code See Ground Points Location
A3 : LOCATION OF CONNECTOR JOINING WIRE HARNESS AND WIRE HARNESS Front Fender Apron LH
L1 : LOCATION OF CONNECTOR JOINING WIRE HARNESS AND WIRE HARNESS Instrument Panel Reinforcement
L2
L3