LEMON Manuals: Even more car manuals for everyone
Home >> Toyota >> 2013 >> Prius Plug-in >> Repair and Diagnosis >> External Pages >> Different variant/trim >> Section 129 (Lighting System (Diagnostic Codes & Circuit Tests) (Except Plug-In)) >> Lighting System >> Circuit Tests >> Front Fog Light Circuit >> Wiring Diagram

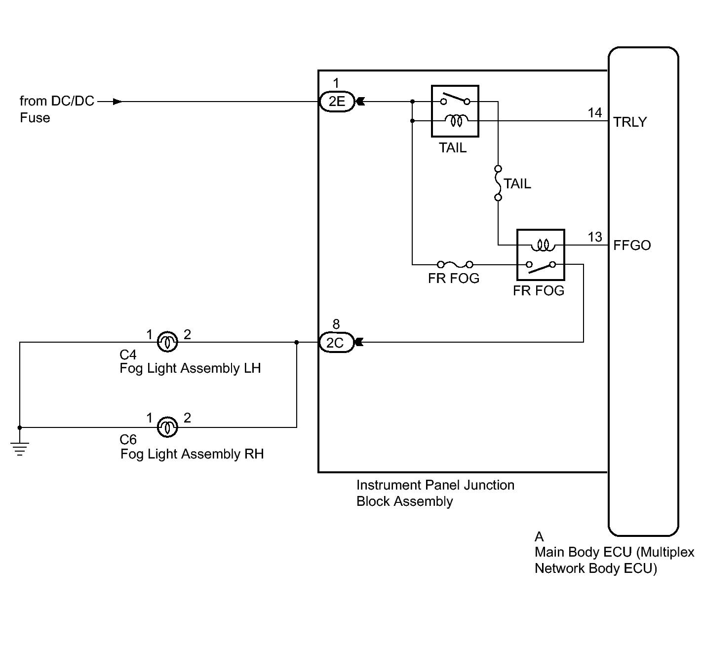
Front Fog Light Circuit: Wiring Diagram

WARNING: This page is about a different variant/trim than selected.
Fig 1: Identifying Front Fog Light Circuit Diagram
GTY336710Courtesy of © TOYOTA, LICENSE AGREEMENT TMS1002