LEMON Manuals: Even more car manuals for everyone
Home >> Toyota >> 2013 >> Matrix Base, Automatic Trans >> Repair and Diagnosis >> Engine Performance >> System >> Engine Control System (2ZR-FE) (Diagnostic Codes (P1604-P2A00) & Circuit Tests)) >> SFI System >> Circuit Tests >> EVAP System >> Wiring Diagram

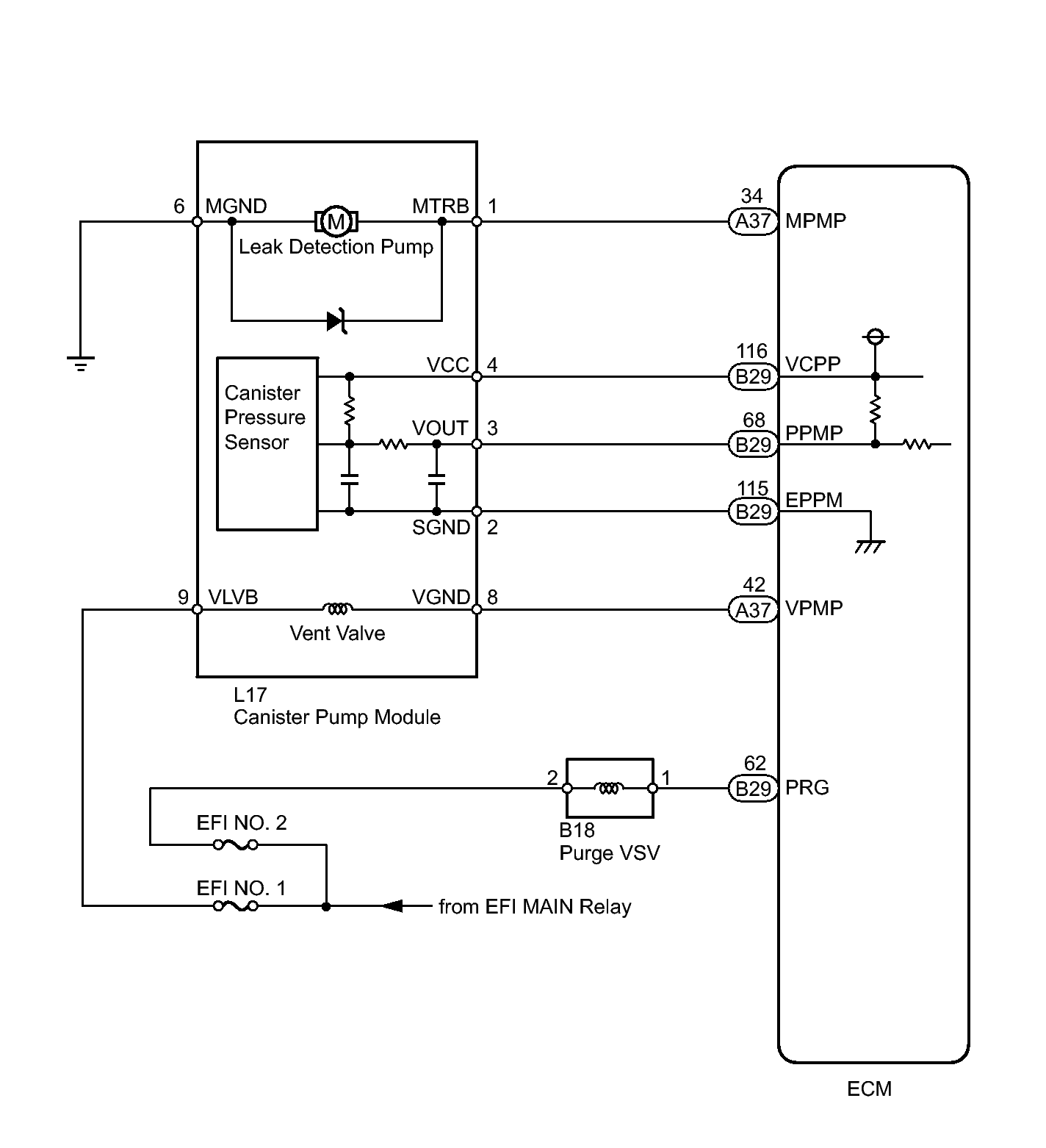
EVAP System: Wiring Diagram

Fig 1: EVAP System Circuit - Wiring Diagram
GTY293972Courtesy of © TOYOTA, LICENSE AGREEMENT TMS1002