LEMON Manuals: Even more car manuals for everyone
Home >> Toyota >> 2012 >> Sienna Base, Van Cargo >> Repair and Diagnosis >> Engine Performance >> Ignition System >> Smart Key System (For Start Function) (Diagnostic Codes & Symptom Tests) >> SMART KEY SYSTEM (for Start Function) >> Symptom Tests >> Power Source Mode does not Change to ON (IG and ACC) >> Wiring Diagram

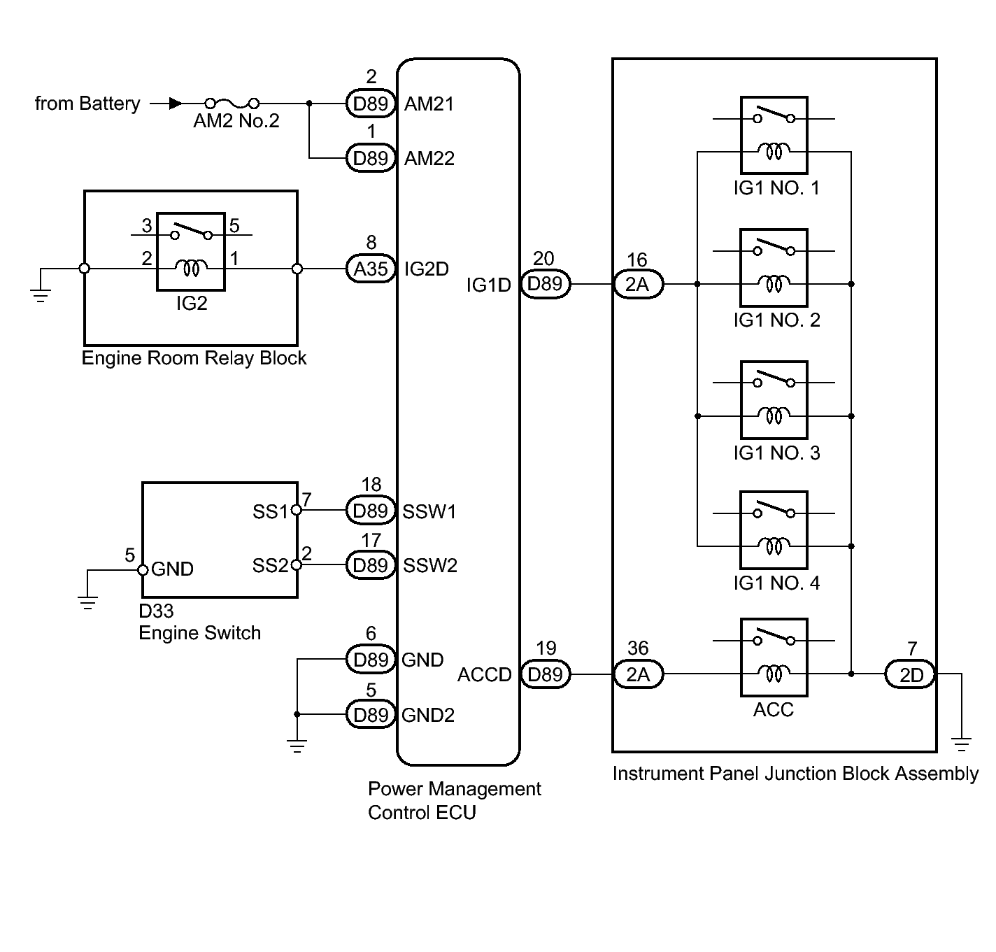
Power Source Mode does not Change to ON (IG and ACC): Wiring Diagram

Fig 1: Power Source Mode Circuit - Wiring Diagram
GTY306461Courtesy of © TOYOTA, LICENSE AGREEMENT TMS1002