LEMON Manuals: Even more car manuals for everyone
Home >> Toyota >> 2010 >> Matrix Base, Standard >> Repair and Diagnosis (Single Page) >> Accessories & Equipment >> Infotainment >> Audio / Video (Diagnostics - Introduction) >> Audio And Visual System >> System Diagram >> System Diagram

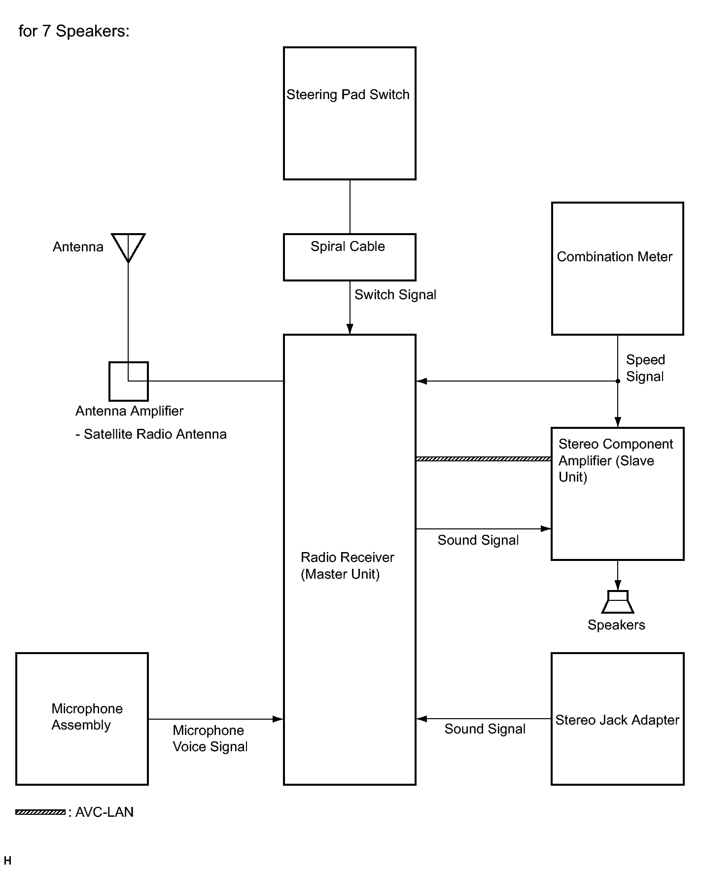
System Diagram

Fig 1: Audio And Visual System Diagram (1 Of 2)
GTY247352Courtesy of © TOYOTA, LICENSE AGREEMENT TMS1002
Fig 2: Audio And Visual System Diagram (2 Of 2)
GTY247353Courtesy of © TOYOTA, LICENSE AGREEMENT TMS1002