LEMON Manuals: Even more car manuals for everyone
Home >> Toyota >> 2010 >> Matrix Base, Automatic >> Repair and Diagnosis (Single Page) >> Engine Performance >> System >> Engine Control (SFI) System (2ZR-FE) (Diagnostic Codes (P0010-P043E)) >> SFI System >> DTC P0102: Mass or Volume Air Flow Circuit Low Input; DTC P0103: Mass or Volume Air Flow Circuit High Input >> Wiring Diagram

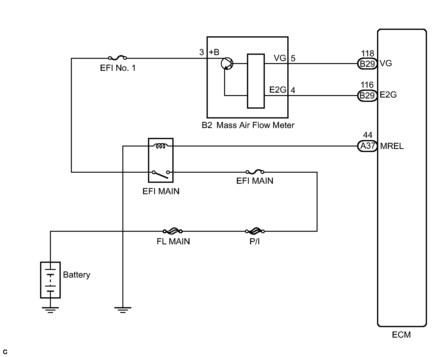
DTC P0102: Mass or Volume Air Flow Circuit Low Input; DTC P0103: Mass or Volume Air Flow Circuit High Input: Wiring Diagram

Fig 1: View Of Mass Or Volume Air Flow Circuit Wiring Diagram
GTY225234Courtesy of © TOYOTA, LICENSE AGREEMENT TMS1002