LEMON Manuals: Even more car manuals for everyone
Home >> Toyota >> 2010 >> Matrix Base, Automatic >> Repair and Diagnosis (Single Page) >> Electrical >> Body Electrical >> OEM Power Source (Current Flow Chart) >> POWER SOURCE (Current Flow Chart)

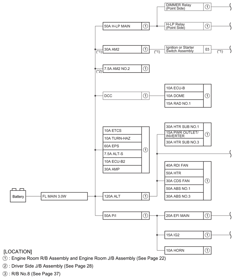
POWER SOURCE (Current Flow Chart)

The chart below shows the route by which current flows from the battery to each electrical source (Fusible Link, Circuit Breaker, Fuse, etc.) and other Parts.

Fig 1: Current Flow Chart (1 Of 2)
G07571529Courtesy of © TOYOTA, LICENSE AGREEMENT TMS1002
Fig 2: Current Flow Chart (2 Of 2)
G07571530Courtesy of © TOYOTA, LICENSE AGREEMENT TMS1002