LEMON Manuals: Even more car manuals for everyone
Home >> Toyota >> 2009 >> RAV4 Base, 2.5 F, AWD >> Repair and Diagnosis >> Engine Performance >> System >> Engine Control System (2AR-FE) - Service Information & Circuit Tests >> Fuel Pump Control Circuit >> Description

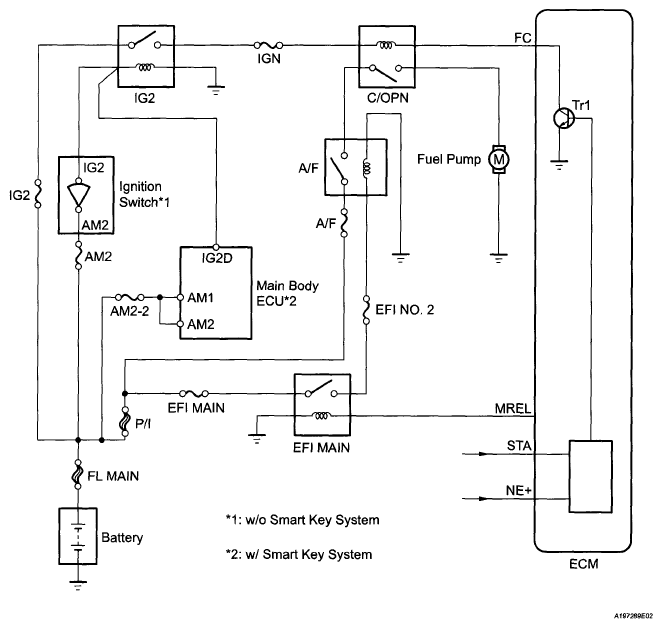
Fuel Pump Control Circuit: Description

When the engine is cranked, the starter relay drive signal output from the STAR terminal of the ECM is input into the STA terminal of the ECM, and the NE signal generated by the crankshaft position sensor is also input into the NE+ terminal. The ECM interprets that the engine is cranked, and turns transistor Tr1 in the ECM internal circuit on. The current flows to the C/OPN (Circuit Opening) relay by turning Tr1 on.

Then, the fuel pump operates.

While the NE signal is input into the ECM, when the engine is running, the ECM turns Tr1 on continuously.

Fig 1: Fuel Pump Control Circuit Diagram
G05997116Courtesy of © TOYOTA, LICENSE AGREEMENT TMS1002