LEMON Manuals: Even more car manuals for everyone
Home >> Toyota >> 2009 >> Matrix Base, Standard >> Repair and Diagnosis >> External Pages >> Different variant/trim >> Section 7 (Engine Control System (2AZ-FE)) >> SFI System >> EVAP System >> Wiring Diagram

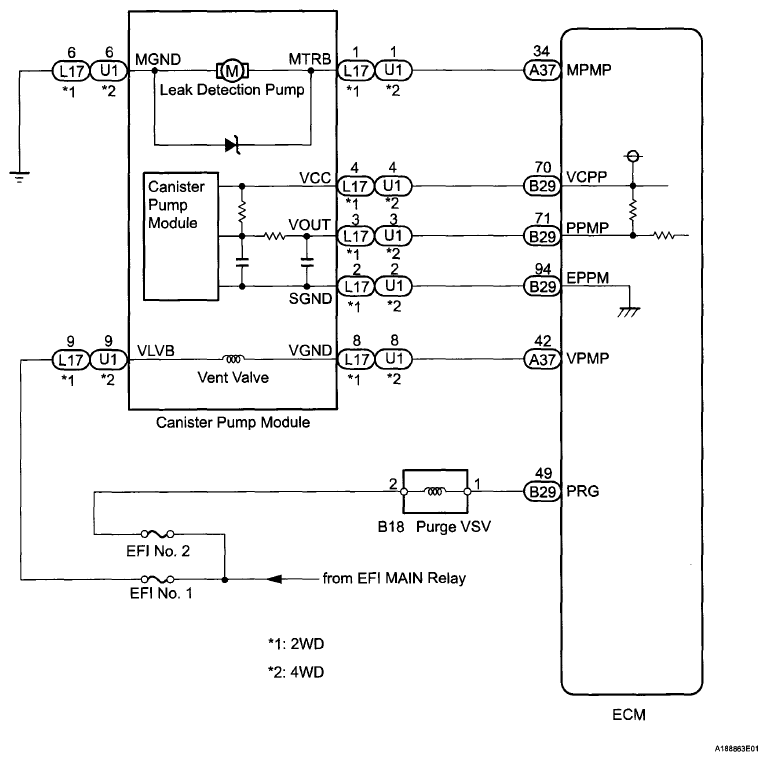
EVAP System: Wiring Diagram

WARNING: This page is about a different variant/trim than selected.
Fig 1: Canister Pump Module - Wiring Diagram
G06040206Courtesy of © TOYOTA, LICENSE AGREEMENT TMS1002