LEMON Manuals: Even more car manuals for everyone
Home >> Toyota >> 2009 >> Matrix Base, Standard >> Repair and Diagnosis >> External Pages >> Different car >> Section 74 (Air Conditioning System (Diagnostics - Introduction)) >> Air Conditioning System >> System Diagram >> System Diagram

System Diagram

WARNING: This page is about a different car, the 2011 Toyota Avalon. However, it is still accessible from the selected car via links, so may be relevant.
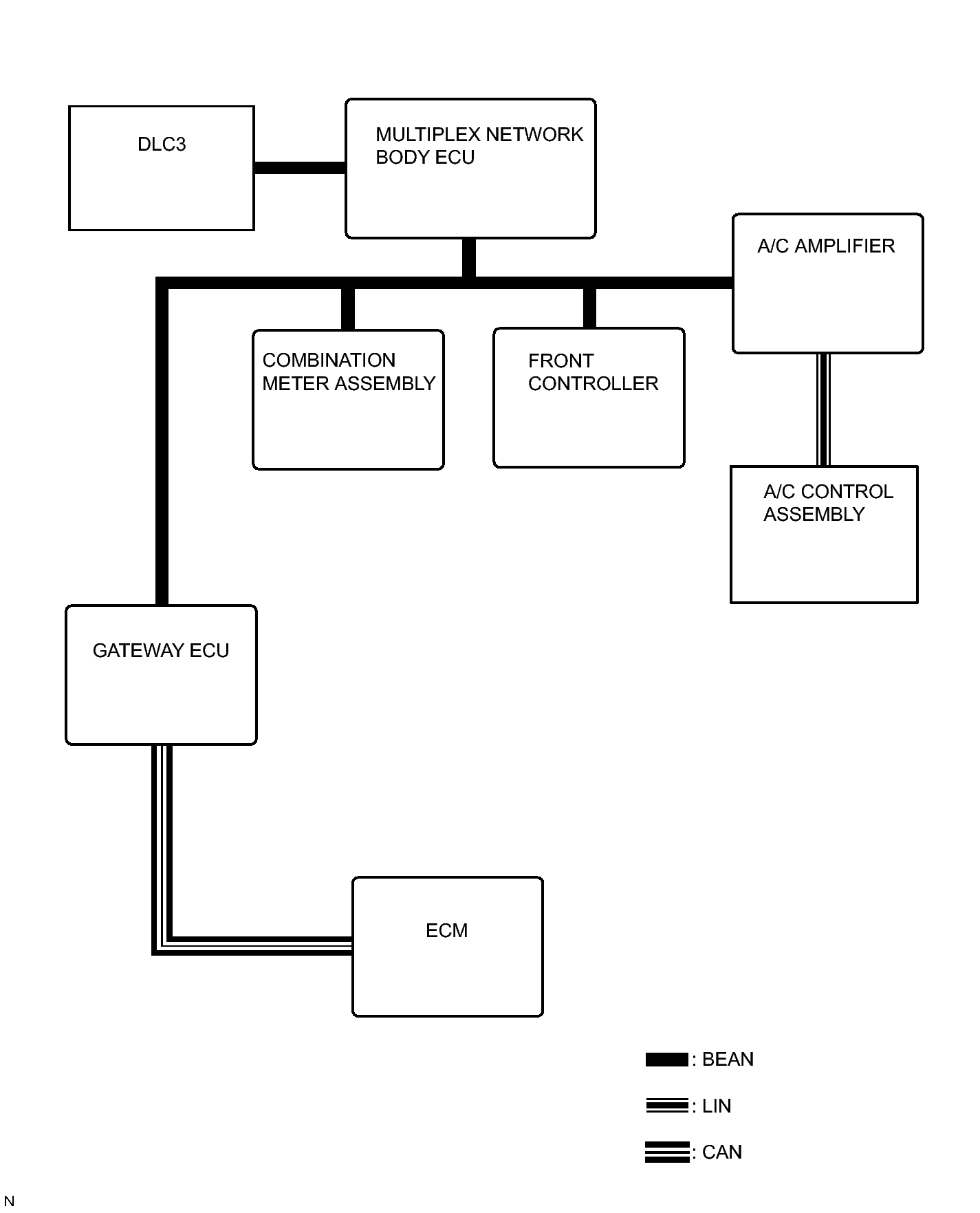
  1. SYSTEM DIAGRAM 
    Fig 1: Identifying Air Conditioning System Diagram (1 Of 2)
    GTY295976Courtesy of © TOYOTA, LICENSE AGREEMENT TMS1002
    Fig 2: Identifying Air Conditioning System Diagram (2 Of 2)
    GTY300871Courtesy of © TOYOTA, LICENSE AGREEMENT TMS1002
    Transmitter Receiver Line Signal
    A/C Amplifier ECM BEAN / CAN Heater relay control signal
    Magnetic clutch control signal
    Rear DEF relay control signal
    Idle up signal
    Pressure sensor signal
    External variable control solenoid current signal
    A/C compressor ON signal
    Charge prohibit signal
    Heater valve open request signal
    A/C pressure sensor signal
    Thermal load volume signal
    A/C Amplifier Multiplex Network Body ECU BEAN Diagnostic tool response
    Diagnostic data
    A/C Amplifier A/C Control Assembly LIN Indicator ON demand signal
    Warning display demand signal
    Diagnosis signal
    ECM A/C Amplifier BEAN / CAN Engine speed (500ms)
    Engine coolant temperature
    A/C control cut signal
    A/C-engine cooperation signal
    Front Controller A/C Amplifier BEAN Outside temperature data
    Multiplex Network Body ECU A/C Amplifier BEAN Diagnostic tool request signal
    Diagnostic erase signal
    Auto dimmer signal
    Combination Meter Assembly A/C Amplifier BEAN Vehicle speed signal
    A/C Amplifier Combination Meter Assembly BEAN Buzzer ON request signal
    A/C Amplifier Navigation Receiver Assembly BEAN / AVC-LAN EMV-blower level display signal
    EMV-driver seat condition signal
    EMV-front passenger seat condition signal