LEMON Manuals: Even more car manuals for everyone
Home >> Toyota >> 2009 >> Matrix Base, Standard >> Repair and Diagnosis (Single Page) >> Body & Frame >> Power Windows & Glass >> Window Defogger System >> Rear Window Defogger System does not Operate >> Wiring Diagram

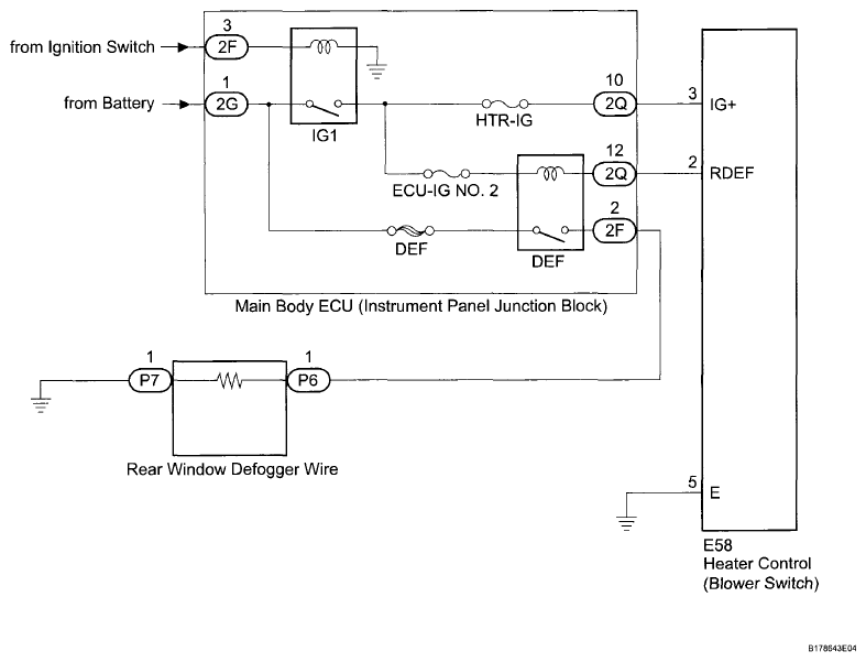
Rear Window Defogger System does not Operate: Wiring Diagram

Fig 1: Rear Window Defogger System - Wiring Diagram
G06038187Courtesy of © TOYOTA, LICENSE AGREEMENT TMS1002