LEMON Manuals: Even more car manuals for everyone
Home >> Toyota >> 2009 >> Matrix Base, Standard >> Repair and Diagnosis (Single Page) >> Accessories & Equipment >> Entertainment Systems >> Audio/Visual >> Audio And Visual System >> System Diagram

System Diagram

Fig 1: Audio And Visual System Diagram (1 Of 2)
G06035654Courtesy of © TOYOTA, LICENSE AGREEMENT TMS1002
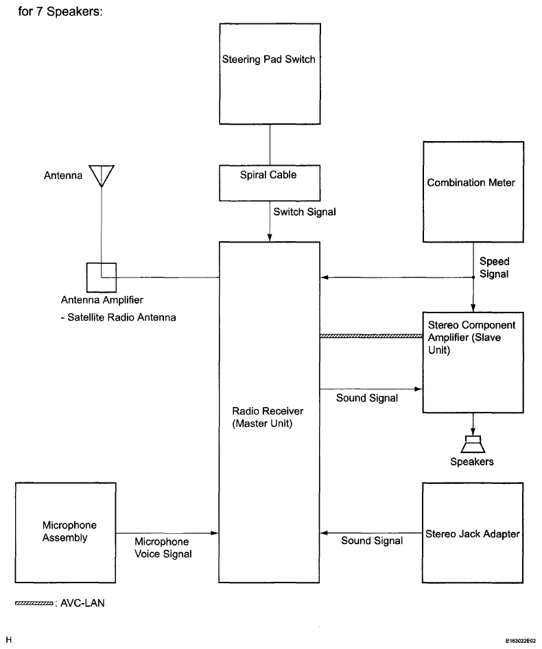
Fig 2: Audio And Visual System Diagram (2 Of 2)
G06035655Courtesy of © TOYOTA, LICENSE AGREEMENT TMS1002