LEMON Manuals: Even more car manuals for everyone
Home >> Toyota >> 2009 >> Matrix Base, Automatic >> Repair and Diagnosis >> External Pages >> Different variant/trim >> Section 9 (Starting System (2AZ-FE)) >> Starting System >> System Diagram

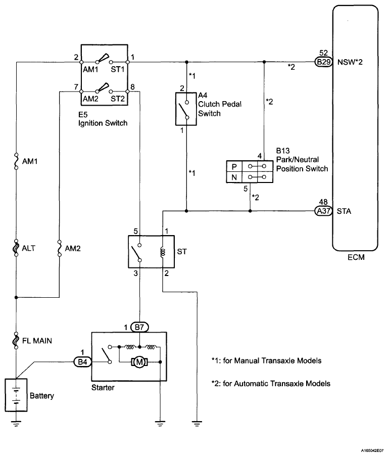
System Diagram

WARNING: This page is about a different variant/trim than selected.
Fig 1: Starting System Diagram
G06040132Courtesy of © TOYOTA, LICENSE AGREEMENT TMS1002