LEMON Manuals: Even more car manuals for everyone
Home >> Toyota >> 2009 >> Matrix Base, Automatic >> Repair and Diagnosis >> External Pages >> Different variant/trim >> Section 8 (Engine Control System (2AZ-FE)) >> SFI System >> MIL Circuit >> Wiring Diagram

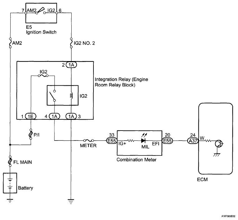
MIL Circuit: Wiring Diagram

WARNING: This page is about a different variant/trim than selected.
Fig 1: Ignition Switch - Wiring Diagram
G06040264Courtesy of © TOYOTA, LICENSE AGREEMENT TMS1002