LEMON Manuals: Even more car manuals for everyone
Home >> Toyota >> 2009 >> Matrix Base, Automatic >> Repair and Diagnosis >> Engine Performance >> Engine Control System (2ZR-FE) >> SFI System >> System Diagram

System Diagram

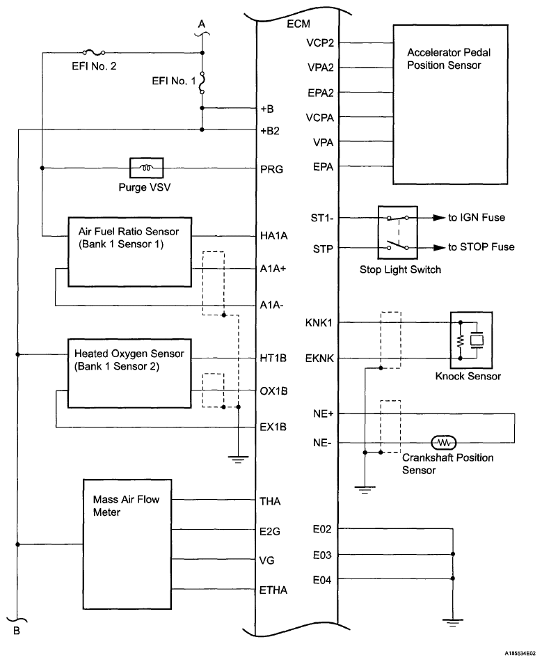
Fig 1: SFI System - System Diagram (1 Of 4)
G06040401Courtesy of © TOYOTA, LICENSE AGREEMENT TMS1002
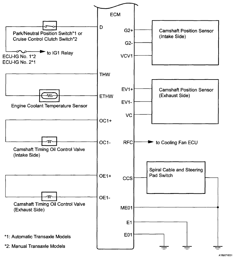
Fig 2: SFI System - System Diagram (2 Of 4)
G06040402Courtesy of © TOYOTA, LICENSE AGREEMENT TMS1002
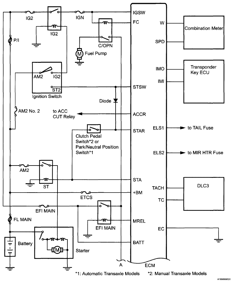
Fig 3: SFI System - System Diagram (3 Of 4)
G06040403Courtesy of © TOYOTA, LICENSE AGREEMENT TMS1002
Fig 4: SFI System - System Diagram (4 Of 4)
G06040404Courtesy of © TOYOTA, LICENSE AGREEMENT TMS1002