LEMON Manuals: Even more car manuals for everyone
Home >> Toyota >> 2009 >> Matrix Base, Automatic >> Repair and Diagnosis >> Engine Performance >> Engine Control System (2ZR-FE) >> SFI System >> Fuel Injector Circuit >> Wiring Diagram

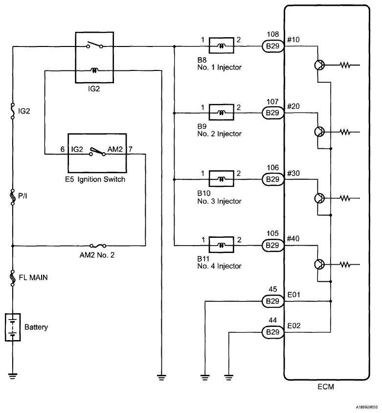
Fuel Injector Circuit: Wiring Diagram

Fig 1: Fuel Injector Circuit - Wiring Diagram
G06040517Courtesy of © TOYOTA, LICENSE AGREEMENT TMS1002