LEMON Manuals: Even more car manuals for everyone
Home >> Toyota >> 2009 >> Matrix Base, Automatic >> Repair and Diagnosis >> Electrical >> Body Electrical >> OEM Power Source (Current Flow Chart) >> POWER SOURCE (Current Flow Chart)

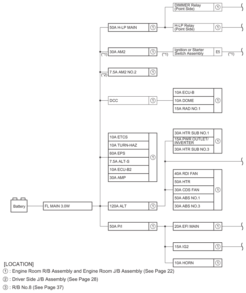
POWER SOURCE (Current Flow Chart)

The chart below shows the route by which current flows from the battery to each electrical source (Fusible Link, Circuit Breaker, Fuse, etc.) and other Parts.

Fig 1: Power Source Current Flow Chart (1 Of 2)
G07606392Courtesy of © TOYOTA, LICENSE AGREEMENT TMS1002
Fig 2: Power Source Current Flow Chart (2 Of 2)
G07606391Courtesy of © TOYOTA, LICENSE AGREEMENT TMS1002