LEMON Manuals: Even more car manuals for everyone
Home >> Toyota >> 2009 >> Land Cruiser >> Repair and Diagnosis >> Steering >> Steering Column >> Steering Lock System >> System Diagram

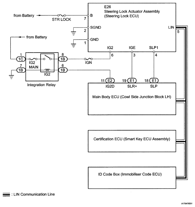
System Diagram

Fig 1: Steering Lock System Diagram
G05630044Courtesy of © TOYOTA, LICENSE AGREEMENT TMS1002

Input and Output Signals of Each ECU 

INPUT AND OUTPUT SIGNALS OF EACH ECU

Transmitting ECU Receiving ECU Signal Communication Method
Main Body ECU Steering Lock ECU Power supply status (to steering lock motor) LIN
Steering Lock ECU
  • Certification ECU (Smart Key ECU Assembly)
  • Main Body ECU
  • ID Code Box (Immobilizer Code ECU)
Sleep available status LIN
Steering Lock ECU
  • Certification ECU (Smart Key ECU Assembly)
  • Main Body ECU
  • ID Code Box (Immobilizer Code ECU)
Lock/unlock sensor status LIN
Steering Lock ECU
  • Certification ECU (Smart Key ECU Assembly)
  • Main Body ECU
  • ID Code Box (Immobilizer Code ECU)
Steering lock status LIN
Steering Lock ECU
  • Certification ECU (Smart Key ECU Assembly)
  • Main Body ECU
  • ID Code Box (Immobilizer Code ECU)
Motor control status LIN
Steering Lock ECU
  • Certification ECU (Smart Key ECU Assembly)
  • Main Body ECU
  • ID Code Box (Immobilizer Code ECU)
Diagnostic response status LIN
Steering Lock ECU
  • Certification ECU (Smart Key ECU Assembly)
  • Main Body ECU
  • ID Code Box (Immobilizer Code ECU)
Lock/unlock sensor malfunction LIN
Steering Lock ECU
  • Certification ECU (Smart Key ECU Assembly)
  • Main Body ECU
  • ID Code Box (Immobilizer Code ECU)
Power supply malfunction (to steering lock motor) LIN
Steering Lock ECU
  • Certification ECU (Smart Key ECU Assembly)
  • Main Body ECU
  • ID Code Box (Immobilizer Code ECU)
Motor driver malfunction LIN
Steering Lock ECU
  • Certification ECU (Smart Key ECU Assembly)
  • Main Body ECU
  • ID Code Box (Immobilizer Code ECU)
Lock bar stuck status LIN
Steering Lock ECU
  • Certification ECU (Smart Key ECU Assembly)
  • Main Body ECU
  • ID Code Box (Immobilizer Code ECU)
Push button start function status LIN
Steering Lock ECU
  • Certification ECU (Smart Key ECU Assembly)
  • Main Body ECU
  • ID Code Box (Immobilizer Code ECU)
Lock/unlock relay drive status LIN
Steering Lock ECU
  • Certification ECU (Smart Key ECU Assembly)
  • Main Body ECU
  • ID Code Box (Immobilizer Code ECU)
Engine start control status LIN