LEMON Manuals: Even more car manuals for everyone
Home >> Toyota >> 2009 >> Highlander Limited, AWD >> Repair and Diagnosis >> Engine Performance >> System >> Engine Control System (2GR-FE) - System And Component Testing, Removal, Inspection And Installation >> Fuel Pump Control Circuit >> Wiring Diagram

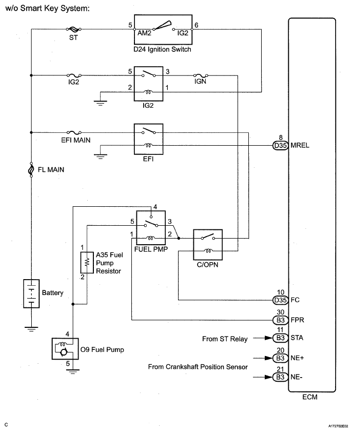
Fuel Pump Control Circuit: Wiring Diagram

Fig 1: Fuel Pump Control - Wiring Diagram (1 Of 2)
G05413693Courtesy of © TOYOTA, LICENSE AGREEMENT TMS1002
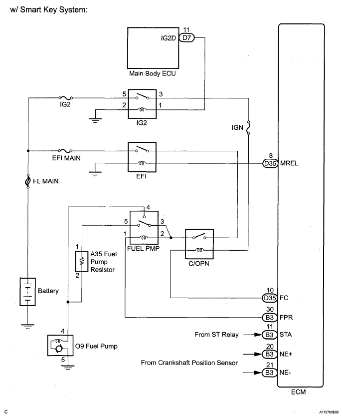
Fig 2: Fuel Pump Control - Wiring Diagram (2 Of 2)
G05413694Courtesy of © TOYOTA, LICENSE AGREEMENT TMS1002