LEMON Manuals: Even more car manuals for everyone
Home >> Toyota >> 2008 >> Land Cruiser >> Repair and Diagnosis >> Engine Performance >> Engine Control Systems >> Engine Control System - System & Component Testing, On-Vehicle Inspection, Removal & Installation >> Fuel Pump Control Circuit >> Wiring Diagram

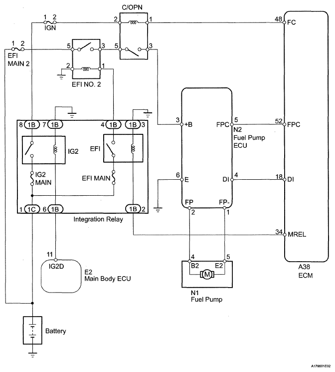
Fuel Pump Control Circuit: Wiring Diagram

Fig 1: Fuel Pump Control - Wiring Diagram
G05628165Courtesy of © TOYOTA, LICENSE AGREEMENT TMS1002