LEMON Manuals: Even more car manuals for everyone
Home >> Toyota >> 2007 >> Matrix Base, Automatic >> Repair and Diagnosis >> Engine Performance >> Engine Control System (1ZZ-FE) >> SFI System >> DTC P2118 Throttle Actuator Control Motor Current Range / Performance >> Wiring Diagram

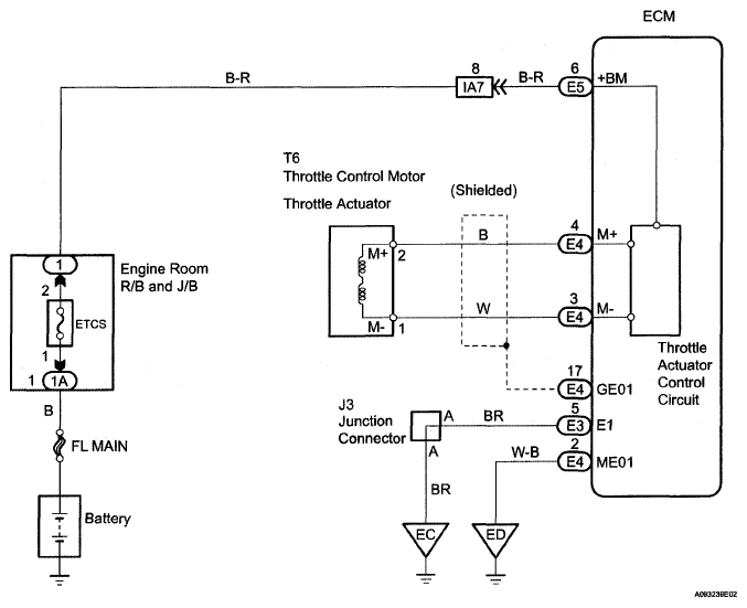
DTC P2118 Throttle Actuator Control Motor Current Range / Performance: Wiring Diagram

Fig 1: Throttle Actuator Control Motor Current Range/Performance (Fail Safe) - Wiring Diagram
G05232845Courtesy of © TOYOTA, LICENSE AGREEMENT TMS1002