LEMON Manuals: Even more car manuals for everyone
Home >> Toyota >> 2007 >> Matrix Base, Automatic >> Repair and Diagnosis >> Engine Performance >> Engine Control System (1ZZ-FE) >> SFI System >> DTC P0100 Mass or Volume Air Flow Circuit; DTC P0102 Mass or Volume Air Flow Circuit Low Input; DTC P0103 Mass or Volume Air Flow Circuit High Input >> Wiring Diagram

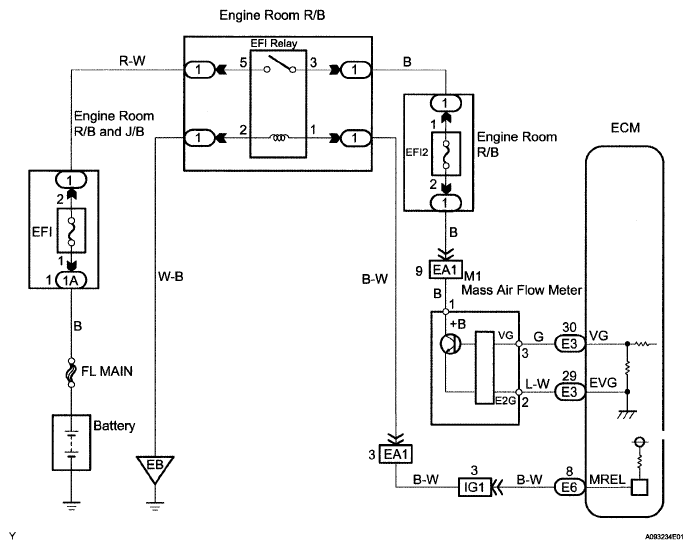
DTC P0100 Mass or Volume Air Flow Circuit; DTC P0102 Mass or Volume Air Flow Circuit Low Input; DTC P0103 Mass or Volume Air Flow Circuit High Input: Wiring Diagram

Fig 1: Mass Or Volume Air Flow Wiring Diagram
G05232706Courtesy of © TOYOTA, LICENSE AGREEMENT TMS1002