LEMON Manuals: Even more car manuals for everyone
Home >> Toyota >> 2007 >> FJ Cruiser 4WD, Part Time >> Repair and Diagnosis >> Engine Performance >> Engine Control System >> SFI System >> EVAP System >> Wiring Diagram

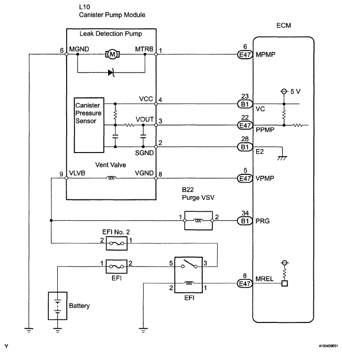
EVAP System: Wiring Diagram

Fig 1: Identifying Canister Pump Module Wiring Diagram
G05108886Courtesy of © TOYOTA, LICENSE AGREEMENT TMS1002