LEMON Manuals: Even more car manuals for everyone
Home >> Toyota >> 2007 >> FJ Cruiser 4WD, Part Time >> Repair and Diagnosis >> Engine Performance >> Engine Control System >> SFI System >> ECM Power Source Circuit >> Wiring Diagram

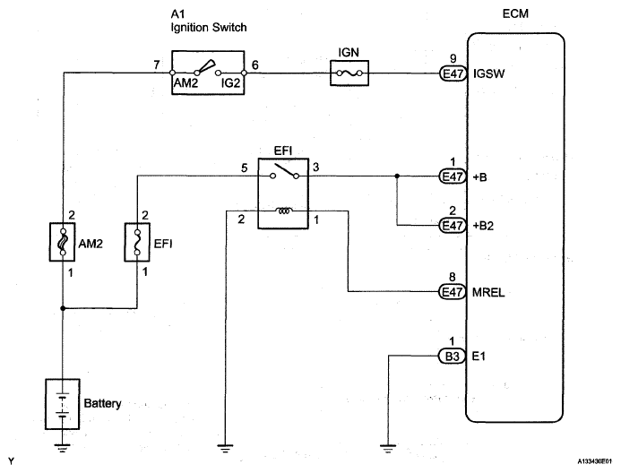
ECM Power Source Circuit: Wiring Diagram

Fig 1: Identifying ECM Power Source Wiring Diagram
G05108914Courtesy of © TOYOTA, LICENSE AGREEMENT TMS1002