LEMON Manuals: Even more car manuals for everyone
Home >> Toyota >> 2006 >> Prius >> Repair and Diagnosis >> Brakes >> Traction Control >> Brake Control System >> Electronically Controlled Brake System >> DTC C1311/11 Open in Main Relay 1 Circuit; DTC C1312/12 Short in Main Relay 1 Circuit; DTC C1313/13 Open in Main Relay 2 Circuit; DTC C1314/14 Short in Main Relay 2 Circuit >> Wiring Diagram

DTC C1311/11 Open in Main Relay 1 Circuit; DTC C1312/12 Short in Main Relay 1 Circuit; DTC C1313/13 Open in Main Relay 2 Circuit; DTC C1314/14 Short in Main Relay 2 Circuit: Wiring Diagram

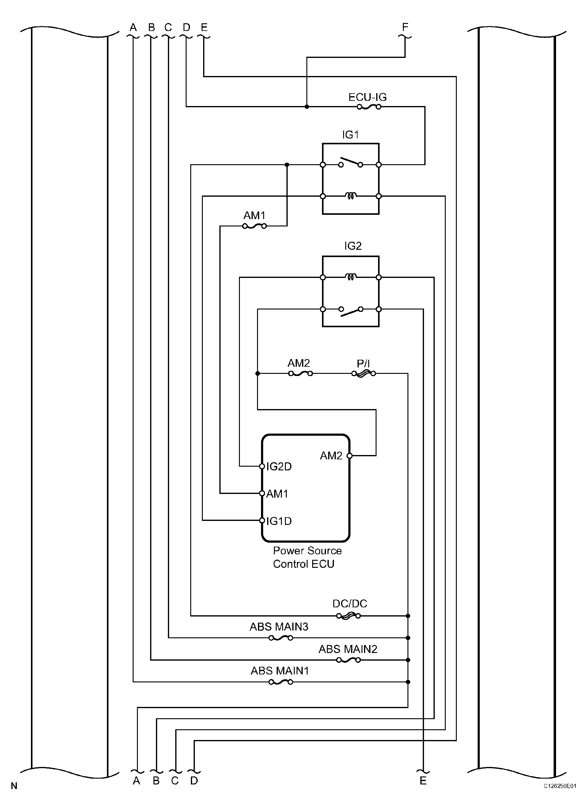
Fig 1: Skid Control ECU Malfunction - Wiring Diagram (1 Of 3)
G04474637Courtesy of © TOYOTA, LICENSE AGREEMENT TMS1002
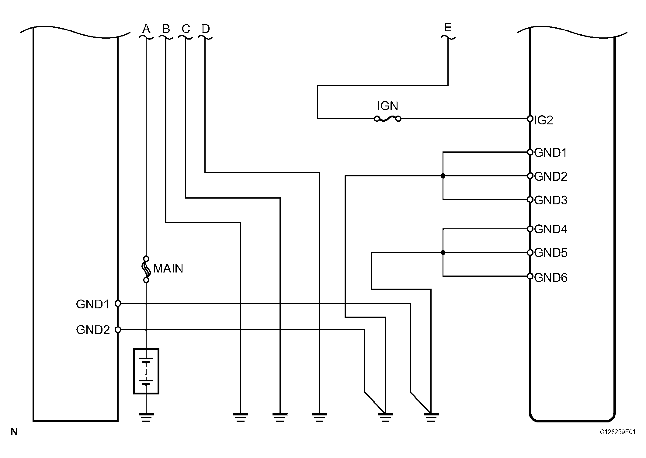
Fig 2: Skid Control ECU Malfunction - Wiring Diagram (2 Of 3)
G04474638Courtesy of © TOYOTA, LICENSE AGREEMENT TMS1002
Fig 3: Skid Control ECU Malfunction - Wiring Diagram (3 Of 3)
G04474639Courtesy of © TOYOTA, LICENSE AGREEMENT TMS1002