LEMON Manuals: Even more car manuals for everyone
Home >> Toyota >> 2006 >> Matrix Base, 4WD >> Repair and Diagnosis >> Engine Performance >> System >> Engine Control System (1ZZ-FE) - SFI System (For 4WD) - Introduction, System & Circuit Checks >> Fuel Pump Control Circuit >> Wiring Diagram

Fuel Pump Control Circuit: Wiring Diagram

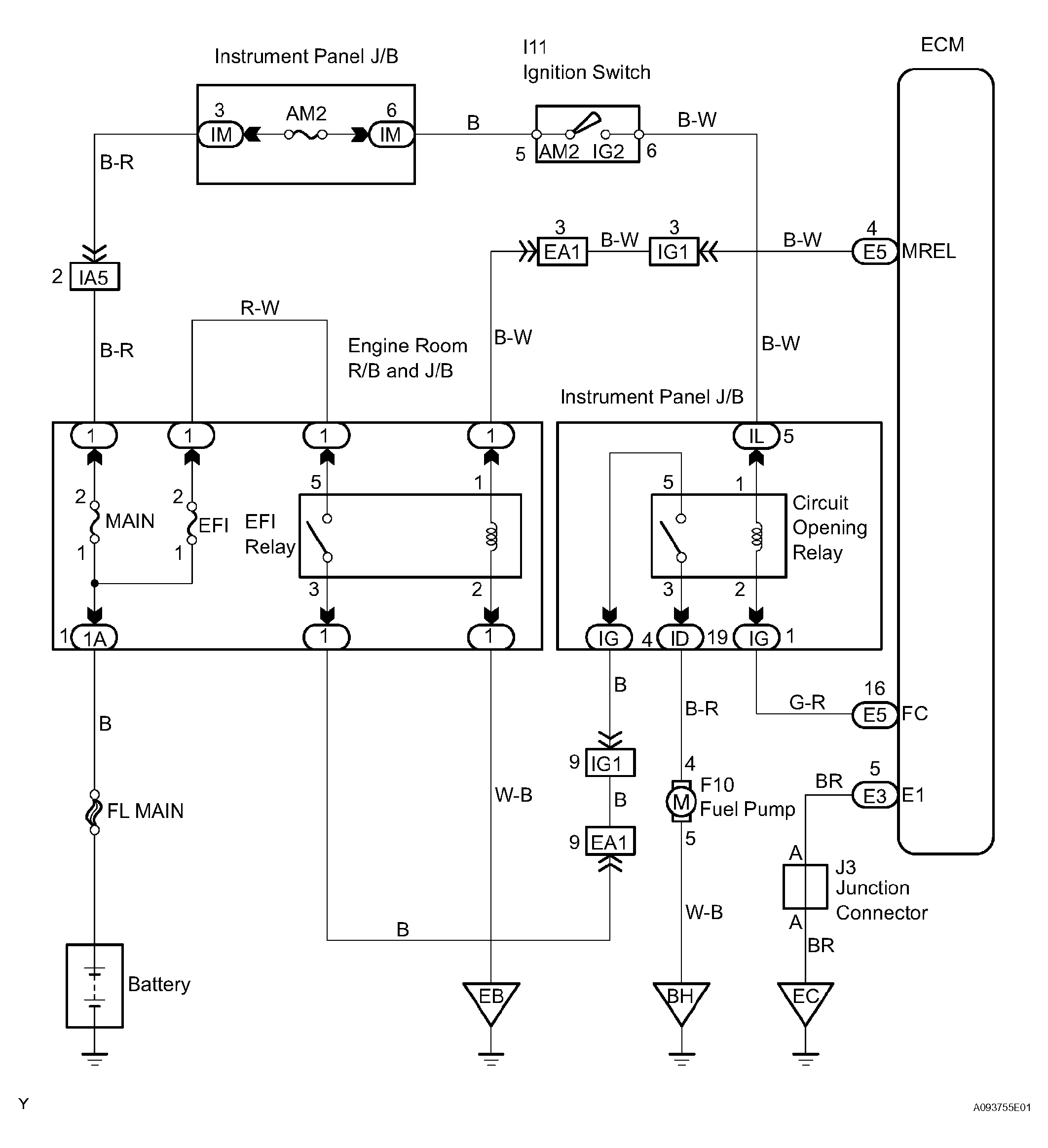
Fig 1: Fuel Pump Control Circuit - Wiring Diagram (1 Of 2)
G04460415Courtesy of © TOYOTA, LICENSE AGREEMENT TMS1002
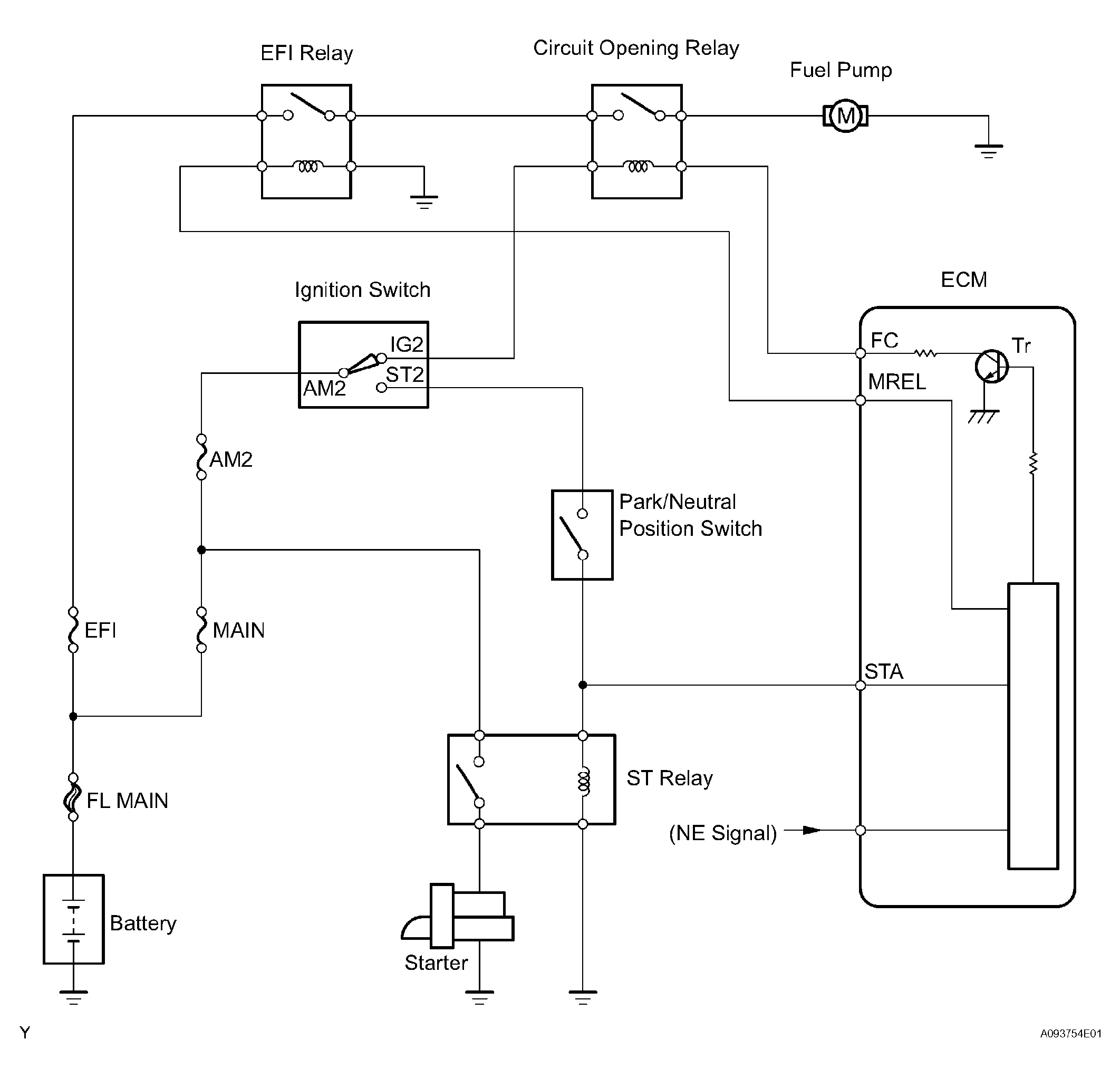
Fig 2: Fuel Pump Control Circuit - Wiring Diagram (2 Of 2)
G04460416Courtesy of © TOYOTA, LICENSE AGREEMENT TMS1002