LEMON Manuals: Even more car manuals for everyone
Home >> Toyota >> 2006 >> Matrix Base, 4WD >> Repair and Diagnosis (Single Page) >> Accessories & Equipment >> Cruise Control Systems >> Cruise Control System >> CRUISE CONTROL SYSTEM (w/o Electronic Throttle Control System) >> ECU Power Source Circuit >> Wiring Diagram

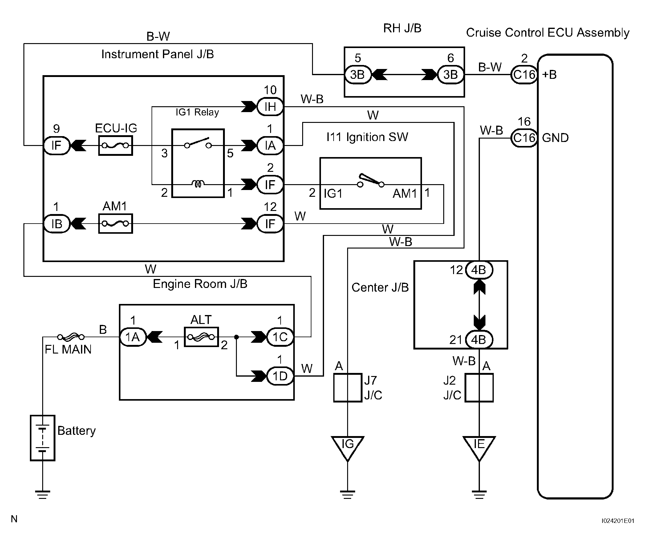
ECU Power Source Circuit: Wiring Diagram

Fig 1: ECU Power Source Circuit Wiring Diagram
G04466413Courtesy of © TOYOTA, LICENSE AGREEMENT TMS1002