LEMON Manuals: Even more car manuals for everyone
Home >> Toyota >> 2004 >> RAV4 Base, AWD, Automatic >> Repair and Diagnosis >> Engine Performance >> System >> Engine Controls - Diagnostics >> Circuit Inspection >> ECM Power Source Circuit >> Wiring Diagram

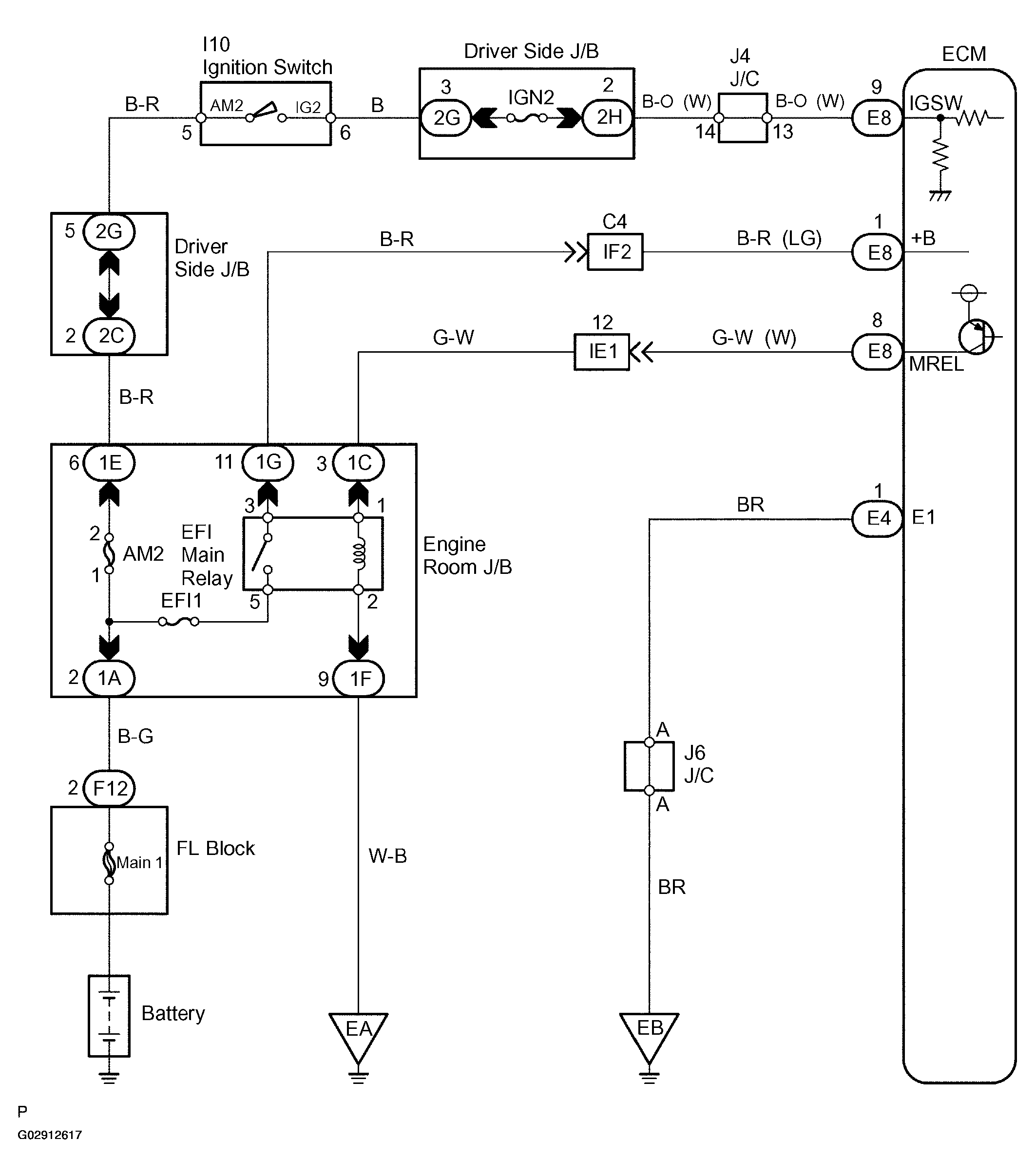
ECM Power Source Circuit: Wiring Diagram

Fig 1: ECM Power Source Wiring Diagram
G02912617Courtesy of © TOYOTA, LICENSE AGREEMENT TMS1002