LEMON Manuals: Even more car manuals for everyone
Home >> Toyota >> 2004 >> Prius >> Repair and Diagnosis >> External Pages >> Different car >> Section 249 (Back Door Control Systems) >> How To Proceed With Troubleshooting

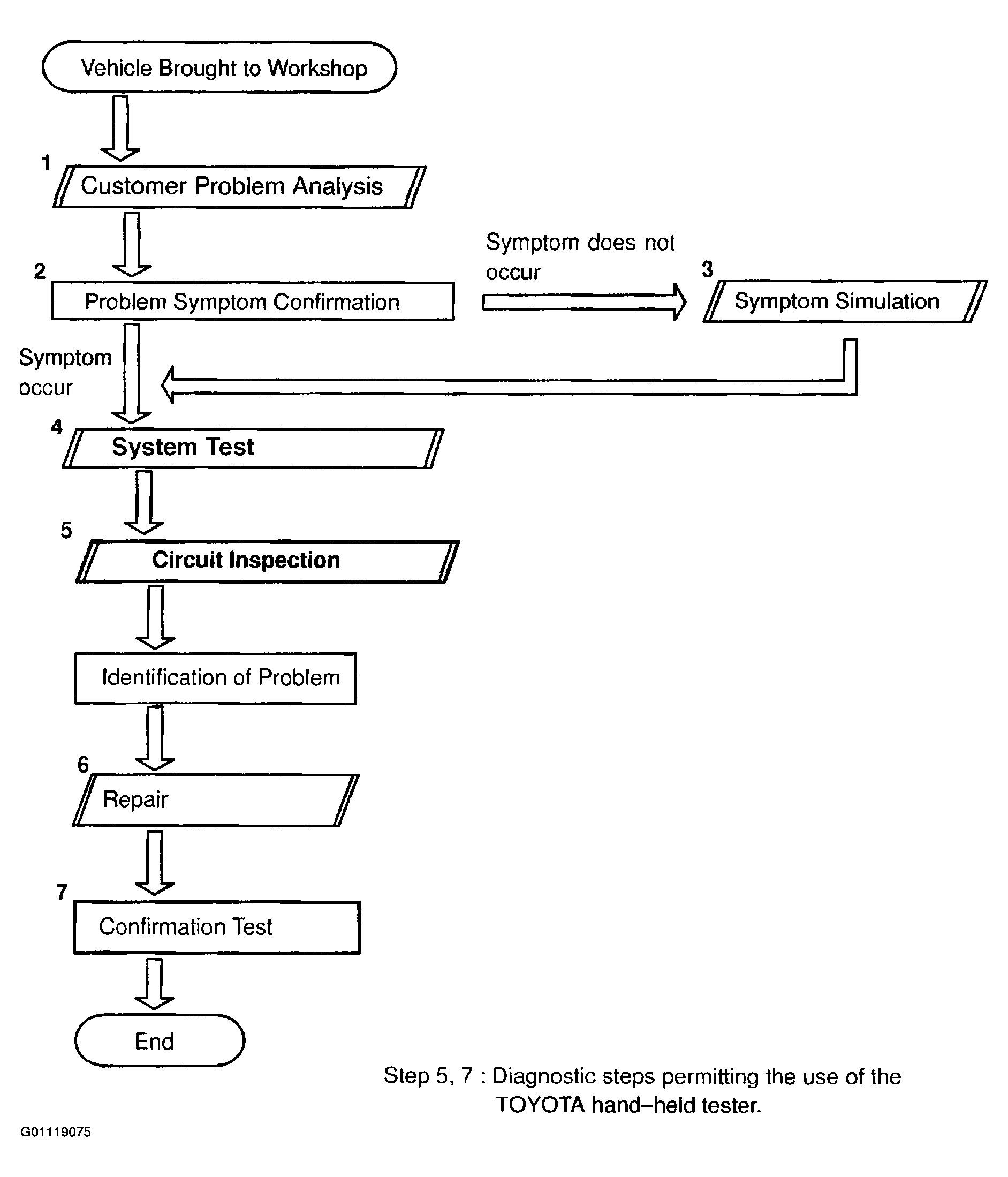
How To Proceed With Troubleshooting

WARNING: This page is about a different car, the 2002 Toyota Sequoia. However, it is still accessible from the selected car via links, so may be relevant.

This ECU is connected to the multiplex communication system. Therefore, be sure to check that there is no troubles in the multiplex communication system before performing the troubleshooting.

Fig 1: Troubleshooting Flow Chart
G01119075Courtesy of © TOYOTA, LICENSE AGREEMENT TMS1002