LEMON Manuals: Even more car manuals for everyone
Home >> Toyota >> 2004 >> Matrix Base, FWD, Standard >> Repair and Diagnosis >> External Pages >> Different car >> Section 207 (Multiplex Communication System) >> Diagnostic Tests >> DTC B1261/61: ECM Communication Stop >> Circuit Description

Circuit Description

WARNING: This page is about a different car, the 2003 Lexus IS 300 and 2002 Lexus IS 300. However, it is still accessible from the selected car via links, so may be relevant.

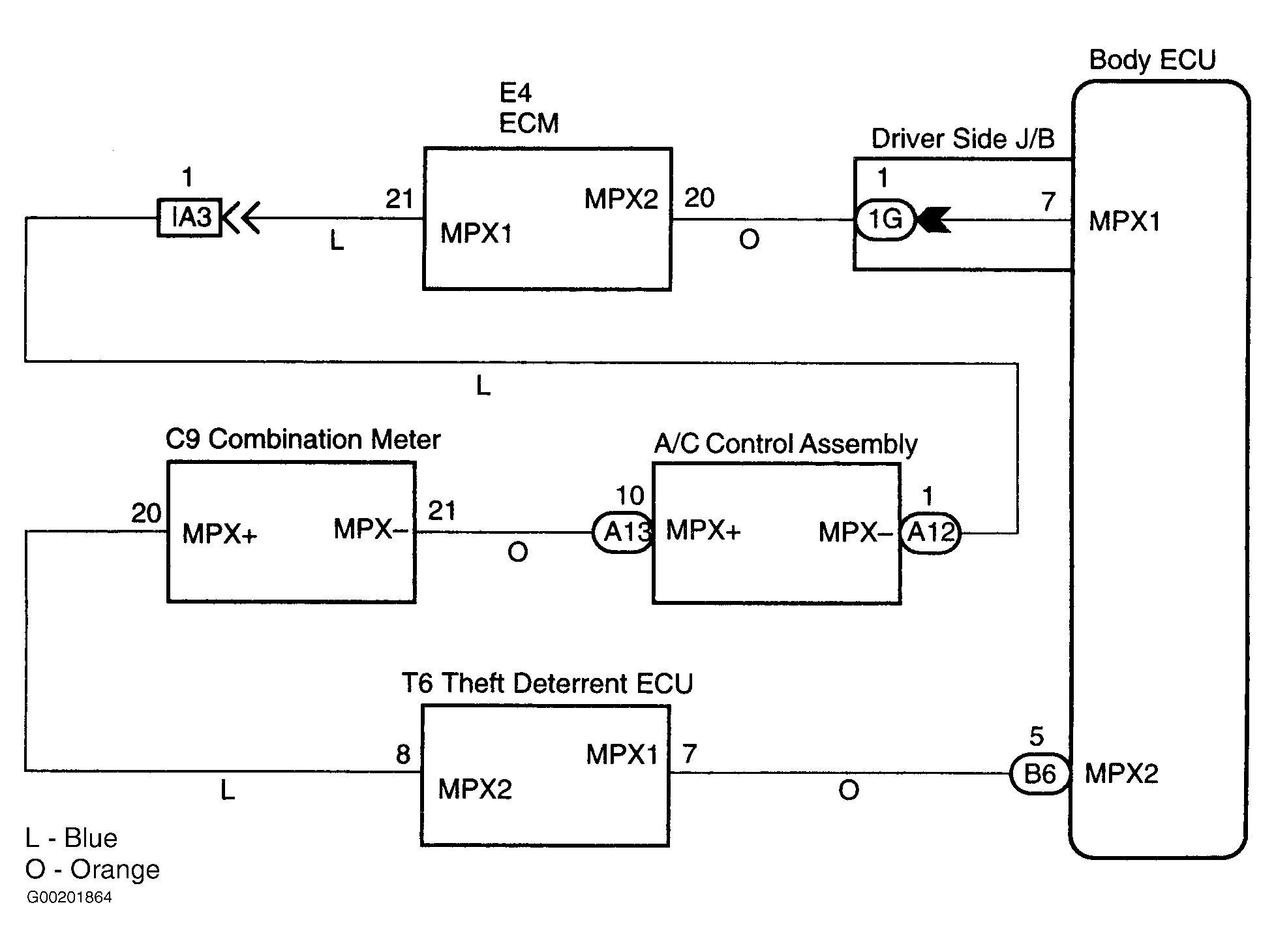
Detecting Condition -  No communication from the ECM for more than 10 seconds. See Figure.

Trouble Area