LEMON Manuals: Even more car manuals for everyone
Home >> Toyota >> 2004 >> Matrix Base, FWD, Automatic >> Repair and Diagnosis >> External Pages >> Different car >> Section 482 (Body Control Systems - Diagnostics) >> How To Proceed With Troubleshooting

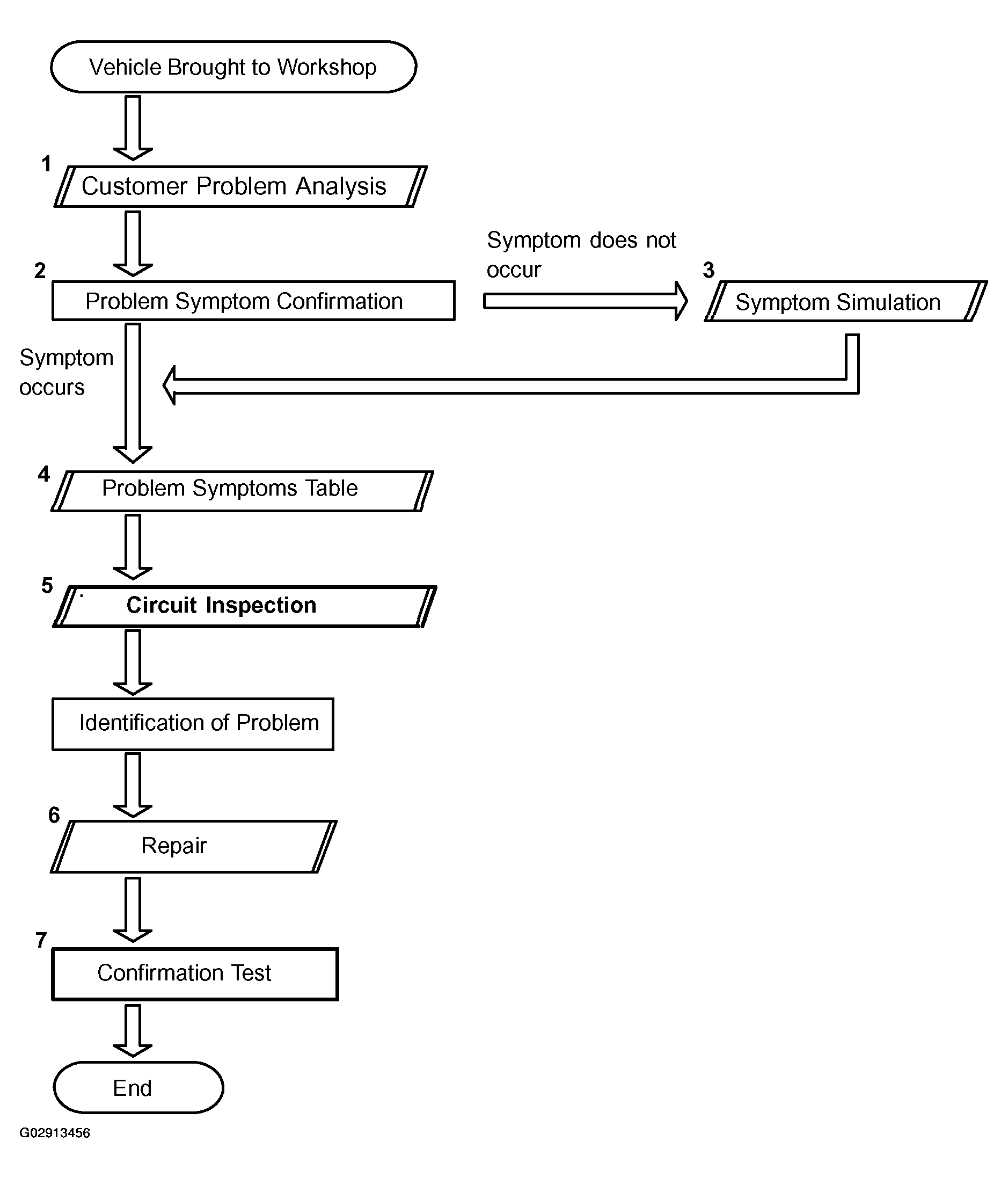
How To Proceed With Troubleshooting

WARNING: This page is about a different car, the 2004 Toyota RAV4. However, it is still accessible from the selected car via links, so may be relevant.

Troubleshoot in accordance with the appropriate procedures.

Fig 1: Troubleshooting Chart Body Control System
G02913456Courtesy of © TOYOTA, LICENSE AGREEMENT TMS1002