LEMON Manuals: Even more car manuals for everyone
Home >> Toyota >> 2004 >> Matrix Base, FWD, Automatic >> Repair and Diagnosis >> External Pages >> Different car >> Section 448 (Driver Door Control System - Diagnostics) >> How To Proceed With Troubleshooting

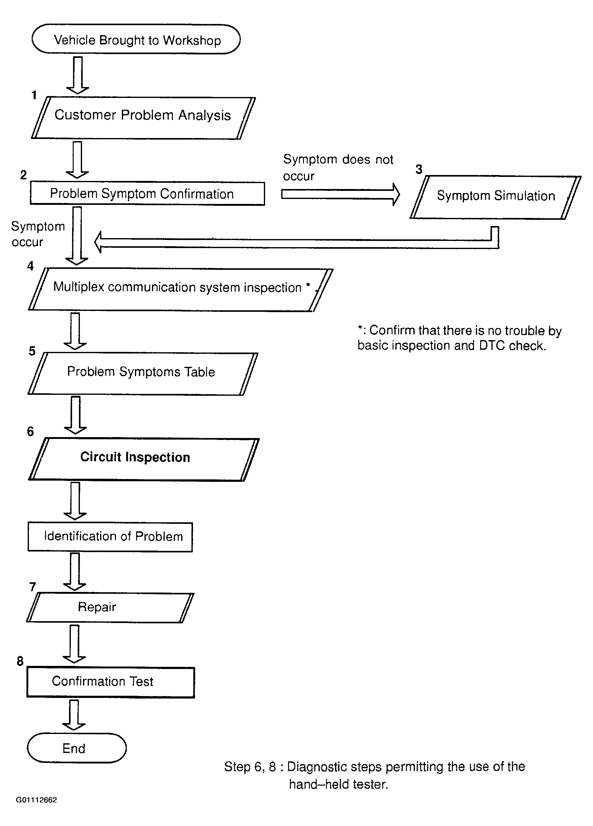
How To Proceed With Troubleshooting

WARNING: This page is about a different car, the 2002 Toyota Prius. However, it is still accessible from the selected car via links, so may be relevant.
NOTE: This ECU is connected to the multiplex communication system. Therefore, be sure to check that there is no trouble in the multiplex communication system before performing troubleshooting.
Fig 1: Troubleshooting Flowchart
G01112662Courtesy of © TOYOTA, LICENSE AGREEMENT TMS1002