LEMON Manuals: Even more car manuals for everyone
Home >> Toyota >> 2004 >> Matrix Base, FWD, Automatic >> Repair and Diagnosis >> External Pages >> Different car >> Section 185 (Body Control System) >> Circuit Tests >> Rear Interior Light & Back Door Courtesy Switch Circuit >> Circuit Description

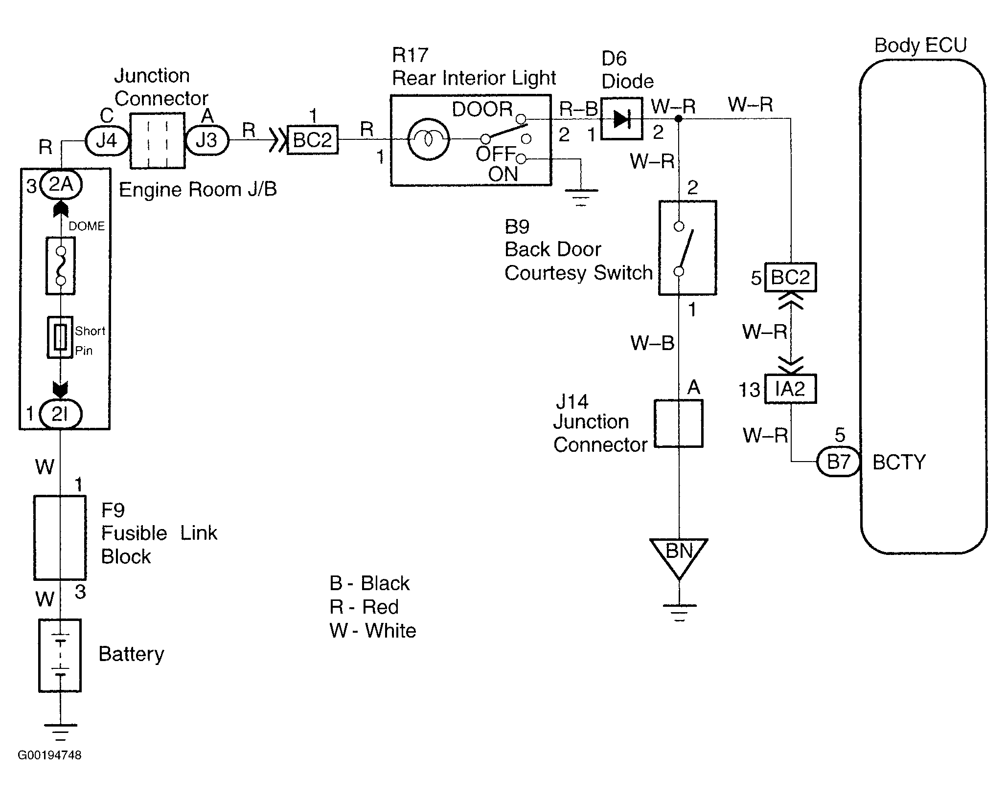
Circuit Description

WARNING: This page is about a different car, the 2002 Lexus RX 300. However, it is still accessible from the selected car via links, so may be relevant.

The back door courtesy switch goes on when the back door is opened and goes off when the back door is closed. See Fig 1.

Fig 1: Identifying Rear Interior Light & Back Door Courtesy Switch Circuit
G00194748Courtesy of © TOYOTA, LICENSE AGREEMENT TMS1002